Categories: All - candidatos - fundación - alianzas - elecciones

by fanny villanueva 7 years ago

198

Desarrollo socioeconómico y político de México

Ada 6, mapa mental

Desarrollo socioeconómico y político de México

Delgado, G. (2009) México. Estructuras política, económica y social. México: Pearson-Prentice Hall.Capítulos 3 y 4.

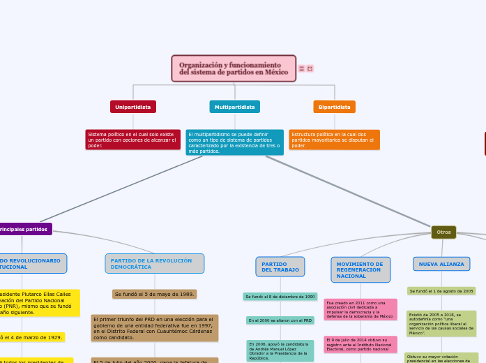
Otros

PARTIDO VERDE ECOLOGISTA DE MEXICO

Se fundó en el año de 1986
Su primer dirigente fue Jorge González Torres.

Participó en las elecciones federales de 1991 por primera vez en forma independiente

A partir del año 2003 ha hecho alianzas con el Partido Revolucionario Institucional

MOVIMIENTO CIUDADANO

Fundado el 31 de julio de 2011
Fundado en 1996 bajo el nombre de Convergencia por la Democracia.

La ideología política basada en la participación ciudadana

Actualmente Movimiento Ciudadano cuenta con veinte diputados y una senadora en el Congreso de la Unión

NUEVA ALIANZA

Se fundó el 1 de agosto de 2005
Existió de 2005 a 2018, se autodefinía como “una organización política liberal al servicio de las causas sociales de México”.

Obtuvo su mayor votación presidencial en las elecciones de 2012 con 2.3% de los sufragios en favor de su candidato, Gabriel Quadri.

En las elecciones federales de 2018 no obtuvo la votación mínima requerida para mantener su registro

MOVIMIENTO DE REGENERACIÓN NACIONAL

Fue creado en 2011 como una asociación civil dedicada a impulsar la democracia y la defensa de la soberanía de México
El 9 de julio de 2014 obtuvo su registro ante el Instituto Nacional Electoral, como partido nacional

Se presentó por primera vez a una elección presidencial en 2018

Tras las elecciones del 1 de julio de 2018 el partido al Movimiento de Regeneración Nacional se convirtió en la primera fuerza electoral de México

PARTIDO DEL TRABAJO

Se fundó el 8 de diciembre de 1990
En el 2000 se aliaron con el PRD

En 2006, apoyó la candidatura de Andrés Manuel López Obrador a la Presidencia de la República.

Cuenta con apenas los votos para mantener su registro, que han intentado quitarle en varias ocasiones.

Principales partidos

PARTIDO DE LA REVOLUCIÓN DEMOCRÁTICA

Se fundó el 5 de mayo de 1989.
El primer triunfo del PRD en una elección para el gobierno de una entidad federativa fue en 1997, en el Distrito Federal con Cuauhtémoc Cárdenas como candidato.

El 5 de julio del año 2000, gana la Jefatura de Gobierno del Distrito Federal Andrés Manuel López Obrador

En 2012, AMLO renuncia al PRD

PARTIDO REVOLUCIONARIO INSTITUCIONAL

En 1928 el presidente Plutarco Elías Calles propuso la creación del Partido Nacional Revolucionario (PNR), mismo que se fundó en marzo del año siguiente.
Se fundó el 4 de marzo de 1929.

Desde 1929 todos los presidentes de México fueron miembros del PRI

Se produjo la primera alternancia en el poder en las elecciones federales del año 2000

En 2012 regresa al poder con Enrique Peña Nieto

PARTIDO ACCIÓN NACIONAL

Se fundó el 16 de septiembre de 1939.
El ex-rector de la UNAM, el Lic. Manuel Gómez Morín es considerado su fundador.

En el 2000, Vicente Fox fue electo a la presidencia de la República Mexicana, terminando con la extensa hegemonía del PRI.

Es la segunda fuerza electoral federal en la Cámara de Diputados y Senadores.

Está planteado a partir de la definición de 4 principios fundamentales del Catolicismo: -Dignidad de la Persona Humana -Bien Común -Solidaridad -Subsidiaredad

Organización y funcionamiento del sistema de partidos en México

UNIPARTIDISTA

CONCEPTO: Sistema político en el cual solo existe un partido con opciones de alcanzar el poder, esto no significa que sea el único partido existente, sino que, incluso cuando hay varios, ha ocupado de tal modo todas las administraciones públicas y estatales que hace imposible que otro gane en las elecciones.

MULTIPARTIDISTA

CONCEPTO: El multipartidismo se puede definir como un tipo de sistema de partidos caracterizado por la existencia de tres o más partidos, diferenciándose de los modelos bipartidistas (dos partidos políticos) y unipartidistas (un solo partido).

·        PARTIDO ACCIÓN NACIONAL

-         fue instituido mediante una asamblea constituyente efectuada entre el 14 de septiembre y el 17 de septiembre

 de 1939

 en el salón del Frontón México; el ex-rector de la UNAM

, Lic. Manuel Gómez Morín es considerado su fundador.

-         En el 2000, Vicente Fox

 fue electo a la presidencia de la República Mexicana, terminando con la extensa hegemonía del Partido Revolucionario Institucional.

-         En las elecciones presidenciales del 2006, ganó convirtiendo a Felipe Calderón Hinojosa en el primer presidente de México emanado del PAN sin la ayuda de alianzas con otros partidos.

-         Tradicionalmente el PAN sigue los lineamientos centro humanista.

-         Está planteado a partir de la definición de 4 principios fundamentales del Catolicismo

: Dignidad de la Persona Humana, Bien Común, Solidaridad y Subsidiariedad.

·        PARTIDO REVOLUCIONARIO INSTITUCIONAL

-      En 1928 el presidente Plutarco Elías Calles

 propuso la creación del Partido Nacional Revolucionario

 (PNR), mismo que se fundó en marzo del año siguiente.

-      Desde 1929

 todos los presidentes de México

 fueron miembros del PRI o sus partidos antecesores, hasta que se produjo la primera alternancia en el poder en las elecciones federales del año 2000

.

·        PARTIDO DE LA REVOLUCIÓN DEMOCRÁTICA

-      Partido político mexicano, fundado el 5 de mayo

 de 1989

, con una ideología política de izquierda.

-      El primer triunfo del PRD en una elección para el gobierno de una entidad federativa fue en 1997, en el Distrito Federal con Cuauhtémoc Cárdenas como candidato.

-      El 5 de julio del año 2000, gana la Jefatura de Gobierno del Distrito Federal Andrés Manuel López Obrador, quien había sido presidente del partido durante los triunfos electorales más importantes.

·        PARTIDO DEL TRABAJO

-      el 8 de diciembre de 1990, se fundó el Partido del Trabajo y de inmediato participó en las elecciones de 1991.

-      En el año 2006, el PT apoyó la candidatura de Andrés Manuel López Obrador a la Presidencia de la República 

-      En el 2012, nuevamente, el PT apoyó la candidatura de Andrés Manuel López Obrador.

·        MOVIMIENTO DE REGENERACIÓN NACIONAL

-      Fue creado en 2011

 como una asociación civil

 dedicada a impulsar la democracia y la defensa de la soberanía de México, teniendo como líder a Andrés Manuel López Obrador

.

-      El 9 de julio

 de 2014

obtuvo su registro ante el Instituto Nacional Electoral

, como partido nacional.

-      Se presentó por primera vez a una elección presidencial en 2018, encabezando la coalición Juntos haremos historia

.

-      Tras las elecciones del 1 de julio de 2018 el partido al Movimiento de Regeneración Nacional se convirtió en la primera fuerza electoral de México.

·        NUEVA ALIANZA

-      fue un partido político

 mexicano

 de centro que existió de 2005 a 2018, se autodefinía como “una organización política liberal

 al servicio de las causas sociales de México”.

-      Obtuvo su mayor votación presidencial en las elecciones de 2012

 con 2.3% de los sufragios en favor de su candidato, Gabriel Quadri

.

-      En las elecciones federales de 2018

 no obtuvo la votación mínima requerida para mantener su registro, siendo formalmente disuelto por el Instituto Nacional Electoral

 (INE) el 3 de septiembre de ese año.

·        MOVIMIENTO CIUDADANO

-      Movimiento Ciudadano es un partido político mexicano fundado en 1996

 bajo el nombre de Convergencia por la Democracia

.

-      La ideología política que predomina es la socialdemocracia

, basada en la participación ciudadana

, la democracia social

, la protección a los derechos humanos

, la igualdad de género

 y oportunidades en el país.

·        PARTIDO VERDE ECOLOGISTA DE MÉXICO

-      El partido fue fundado en 1986

 con el nombre Partido Verde Mexicano (PVM) y su primer dirigente fue Jorge González Torres

-      Participó en las elecciones federales de 1991

 por primera vez en forma independiente, con el nombre Partido Ecologista de México (PEM).

-      A partir del año 2003 ha hecho alianzas con el Partido Revolucionario Institucional

 con el que en 2012 ganó la presidencia con Enrique Peña Nieto

 con el 38% de los votos.

BIPARTIDISTA

CONCEPTO: estructura política en la cual dos partidos mayoritarios se disputan el poder. Este tipo de sistema hace que los partidos minoritarios queden excluidos.

Bipartidista

Estructura política en la cual dos partidos mayoritarios se disputan el poder.

Multipartidista

El multipartidismo se puede definir como un tipo de sistema de partidos caracterizado por la existencia de tres o más partidos.

Unipartidista

Sistema político en el cual solo existe un partido con opciones de alcanzar el poder.