Categories: All - carbono - infrarrojo - orgánico - aguas

by Juan Jose Alvarez 5 years ago

802

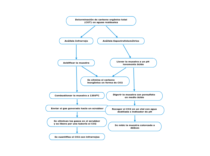
Determinación de carbono orgánico total (COT) en aguas residuales

Determinación de carbono orgánico total (COT) en aguas residuales

Determinación de carbono orgánico total (COT) en aguas residuales

Análisis Espectrofotométrico

Llevar la muestra a un pH levemente ácido
Digerir la muestra con persulfato en medio ácido

Recoger el CO2 en un vial con agua destilada e indicador de pH

Se mide la muestra coloreada a 465nm

Análisis Infrarrojo

Acidificar la muestra
Se elimina el carbono inorgánico en forma de CO2
Combustionar la muestra a 1350ºC

Enviar el gas generado hacia un scrubber

Se eliminan los gases en el scrubber y se libera por una tubería el CO2

Se cuantifica el CO2 con infrarrojos