Categories: All - prehrana - sport

by Marin Horvat 4 years ago

221

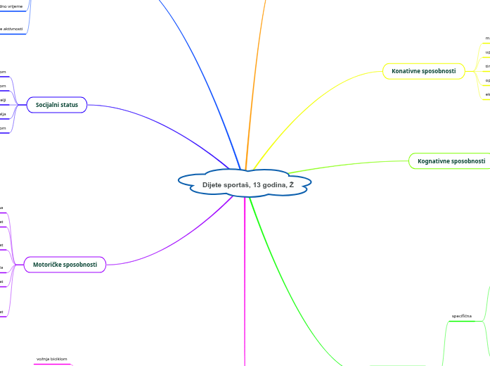
Dijete sportaš, 13 godina, Ž

Dijete sportaš, 13 godina, Ž

Dijete sportaš, 13 godina, Ž

Funkcionalne sposobnosti

aerobne aktivnosti
treninzi rukomet

3-4 puta tjedno

anaerobne aktivnosti
šetnje i druženje s prijateljima
igra vani
vožnja biciklom

Motoričke sposobnosti

agilnost
koraci u stranu

T test

usporene akceleracije

pravilna tehnika kretanja,brza promjena strane

12.3 sekundi

snaga/jakost
sklekovi/čučnjevi
ravnoteža
različiti načini hodanja po gredi
preciznost
prosječna preciznost šuta nogom
precizno gađanje rukom
fleksibilnost
brzina

Socijalni status

u školi prolazi s odličnim uspjehom
puno prijatelja
velika potpora obitelji
roditelji sa solidnom plaćom
živi u stanu sa roditeljima i bratom

Zdravstveni status

tjelesne aktivnosti
treninzi 3-4 puta tjedno
slobodno vrijeme
dva slobodna dana tjedno
važno je da dijete ima slobodnog vremena za druženje sa prijateljima i vršnjacima
povijest ozljeda
slomljena ruka sa 8 godina
prehrana
raznovrsna kuhana hrana
dosta sokova
4-5 obroka i međuobroka dnevno
kvaliteta sna
8-9 sati sna
uskladiti školu i obveze
važno je imati dovoljno sna i biti naspavan io svjež

Motorička znanja

opća
trbušnjaci

42 u minuti

čučnjevi

38 u minuti

pravilna tehnika trčanja
specifična
gimnastika

špaga

od 6 do 11 godine života

ustajanje i spuštanje u most

stoj na rukama

zvijezda

kolut naprijed i nazad

rukomet

dvije godine trenira

pravilni skokovi i bočni pokreti

pravilno skakanje pri bacanju lopte

odlično primanje lopte

precizno bacanje desnom rukom

Kognativne sposobnosti

motoričke vještine
odlične
IQ
pažnja
uvijek usredotočena na zadatak
pamćenje
dugotrajno

dobro

kratkotrajno

vrlo dobro

Konativne sposobnosti

ekstrovert
optimist
timski igrač
uporna
marljiva

Morfološke karakteristike

masno tkivo
zdrava težina na njenu visinu
BMI 20.7
visina tijela
163cm

faza ubrzanog rasta i razvoja

masa tijela
55.3 kg