by Claudia Alvarez 5 years ago
407
More like this
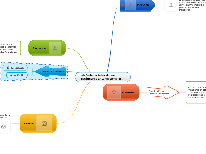
Se considere de suma importancia en la toma de decisiones.

Gasto
Ingreso
Pasivo
Activo
Verificando siempre que
Cada partida esté ubicada en la categoría correcta.
Valor Uso
Es un calculo de valor recuperable que equivale a tomar un flujo de efectivo proyectado de los beneficios que generaría ese activo.
Valor Actual
Es el importe de los flujos de efectivo a recibir o pagar en el curso normal del negocio.
Respectivamente actualizados a un tipo de descuento adecuado.
Según se trate de un activo o de un pasivo.
Valor Neto Realizable.
Es el precio estimado de venta de un activo.
Y los necesarios para llevar a cabo la venta.
Menos los costos estimados para terminar su producción.
En el curso normal de la operación.
Costo Histórico
De un activo
Surge inicialmente de su valor de compra.
Se entiende por
Costo de adquisición adicionado con los valores que le son incorporados durante su vida.
Valor Razonable
El precio que sería recibido por vender un activo o pagado por transferir un pasivo en una transacción ordenada entre participantes del mercado en la fecha la medición.