Categories: All - evolución - liderazgo - comunicación - normas

by Ana Maria Gomez Lopez 5 years ago

1737

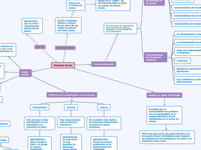
Dinámica Grupal

Dinámica Grupal

Dinámica Grupal

Modelo de GENE STANFORD

Pensaba que la personalidad del profesor era la responsable de el comportamiento de los estudiantes en el salón de clases.
Notó que para tener un grupo efectivo era necesario incluir actividades para cambiar la conducta de los miembros y no estén a la defensiva entre ellos.

Técnicas Grupales

Son esquemas de organización para el manejo de grupos y conseguir un buen desarrollo de los miembros.
Características de los grupos efectivos.

Los conflictos se enfrentan y se resuelven abiertamente.

Establecen lineamientos para tomar decisiones.

Cooperan.

Cada uno responsabilizan de su aprendizaje y conducta,

La comunicación es abierta.

Se comprenden y respetan entre sí.

Factores para la selección de técnicas en un grupo.

Capacitación del conductor

Características de los miembros

Características del medio externo

Ambiente físico

Tamaño

Madurez y Entrenamiento

Objetivos

Grupo Equipo

Patrones de Comunicación en los Grupos
Cadena

Es el patrón más rápido se transmite información a través de varias personas.

DESVENTAJA Puede presentar problemas en la deformación del contenido, agregando, quitando el mensaje original.

Circular

Hay comunicación entre todos los miembros.

DESVENTAJA Es mas lento no hay posición de liderazgo, puede surgir un líder informal.

Centralizado

Una persona recibe información de los miembros y lo convierte en líder.

DESVENTAJA Sobre carga al líder y el grupo se vuelve ineficiente.

Elementos de un grupo
Liderazgo

Informal

Le conceden la autoridad los mismos miembros, actúa como portavoz.

Formal

Es nombrado por alguna autoridad, tiene el derecho de recompensar y castigar.

Cohesión
Posición Jerárquica
Papeles
Normas
Composición
Grupos pequeños por sujetos que se organizan para realizar una actividad o trabajo.
Cualquier numero de personas + de 1 con una característica en común.

Inició en Estados Unidos a finales de los años 30, su origen se asocia con Kurt Lewin.

Puntos de la Teoría de Lewin.
La evolución dinámica del grupo es el "lugar" de las interacciones es decir un campo de fuerza social.
Interacción Psicosocial es la base de la evolución.
El grupo no solo es una suma de miembros.

Movimiento que se vive y experimenta dentro de un grupo.