Categories: All - historia - psicología - sociología - letras

by Jazmin Torres 7 years ago

484

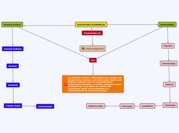
DISCIPLINAS ACADÉMICAS

DISCIPLINAS ACADÉMICAS

DISCIPLINAS ACADÉMICAS

relacionadas con

Letras Hispánicas

Humanidades

Filosofía
Antropología

Historia

Sociología

Lingüística

Psicología

Epistemología

Ciencias Sociales

Ciencias Políticas
Derecho

Economía

Trabajo Social

Comunicación

son
Las Ciencias Sociales y Humanidades se encargan del estudio del ser humano como ente social, dando gran énfasis a aspectos como el comportamiento, interacciones humanas y la cultura. Agrupan a todas las disciplinas cuyo objeto de estudio está íntimamente ligado a las actividades y el comportamiento de los seres humanos.