Categories: All - diagnóstico

by Josué leal 2 years ago

156

Disfunções Endócrinas ( MAPA MENTAL)

Disfunções Endócrinas ( MAPA MENTAL)

Diagnóstico Laboratorial

Autoanticorpos(anti-Tg,anti-TPO e anti-TRAB)
FT3 e T3 , FT4 e T4

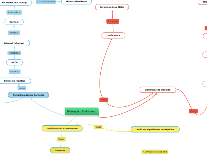
Disfunções Endócrinas

Distúrbios Adeno-Corticais

Destruição ou disfunção das Glândulas adrenais
células corticais

Cortisol ( Que pode ou não levar diminuição de Aldosterona)

Doença de Addison

hipoaldosteronismo

Fadiga, fraqueza, perda de peso, pressão arterial baixa, descoloração da pele (hiperpigmentação), náuseas, vômitos, entre outros.

Diagnostico Laboratorial

ADH

Aldosterona

Tumor na Hipófise
ACTH

Adrenal bilateral

Cortisol

Síndrome de Cushing

Hipercortisolismo

Corcova de Búfalo, catarata, braços e pernas finas, aumento da gordura abdominal entre outros sintomas.

Distúrbios do Crescimento

Lesão no Hipotálamo ou Hipófise
Hipofunção

Nanismo

Tumores
Hiperfunção

Gigantismo e acromegalia

Avaliação laboratorial

Soro

1h ápos o sono

Arginina

Glucagon

Insulina

20 min após exercício

Distúrbios da Tireoide

Autoanticorpos
Glândula Tireoide

Lesão no tecido

Tireoidite de Hashimoto

Fadiga, ganho de peso, sensação de frio, pele seca, constipação, dores musculares, depressão e menstruação irregular em mulheres, entre outros.

Hipotireoidismo Primário

Linfócitos B
Imuglobulinas TRAb

TSH

T3 e T4

Doença de Graves

Hipertireoidismo primário

Perda de peso, taquicardia, ansiedade, sudorese excessiva, bócio e entre outros.