Categories: All - precauciones - reacciones - hemodinámica - usos

by Santiago Criollo 3 years ago

309

DIURÉTICOS

DIURÉTICOS

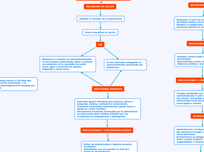
Desorden gastro-intestinal que incluyen ulcera y sangrado, cefalea, confusion y somnolencia. Trastorno electrolitico hiperkalemia puede llevar a bloqueos y paro cardiaco. Alteraciones hormonal provocada por la aldosterona. La eplerenona tiene minima afinidad por los receptores de progesterona y androgenos

Evitar los suplementos e ingesta excesiva de potasio. Administrar con precaución en pcts con riesgo de hiperkalemia. Contraindicado en casos de insuficiencia renal, hiperkalemia e hiponatremia.

Con uso simultaneo de iECA, ARA, inhibidores de renina y AINEs puede elevar el riesgo de hiperkalemia.

Edemas Hipertension arterial Insuficiencia Cardiaca Congestiva En pcts con disfusion diastolica. Insuficiencia Renal Cronica (IRC)

EPLERENONA

Pacientes con Insuficiencia cardíaca, dosis de mantenimiento es de 50 mg una vez al día. Tratamiento concomitante con inhibidores leves a moderados del CYP3A4, por ejemplo amiodarona, diltiazem y verapamilo, debe empezarse con una dosis inicial de 25 mg al día. Las dosis no deben superar los 25 mg al día.

ESPIRONOLACTONA

En caso de insuficiencia cardiaca la dosis inicial habitual es de 25 mg al día. La dosis máxima de Espironolactona Alter es 400 mg al día.

En resumen en los complejos efectos sobre la hemodinamica renal y sistemica, dependiendo de la dosis, via de administracion y tiempo de empleo, tambien influye la actividad sobre el eje RAA, la liberacion de prostaglandinas vasodilatadoras, la presion en el tubulo renal y la actividad vasodilatadora directa

Pueden provocar

REACCIONES ADVERSAS COMO
Hipocalema,Hipomagnesemia,Hiponatremia, Hipocloremia, colapso circulatorio y azohemia prerrenal, dolores musculares y clambres, trastornos GI, dermariris alergia y discrasias sanguineas, en tratamiento a largo plazo hiperuricemia asintomarica,

Deben ser prescritos con justificación ya que tienen efectos no diuréticos en musculo liso, via aerea, SNC, TGI,etc, pueden ser potencialmente benéficos o peligrosos. Control periódico de electrolitos sericos en consumo prolongado. Debe suspenderse si el pct no responde o sus condiciones no empeoran. En pcts con IRA no es racionalla administracion Contraindicado en hiperaldosteronismo primario Embarazo y Lactancia

Evitar su empleo con medicamentos nefro ototoxicos. Los glucocorticoides acentuan la hopokalemia. Algunos AINES pueden reducir los edectos diureticos.

Edema asociado con insuficiencia cardia, enfermedad renal y hepatica, incluyendo pcts refractarios a otros diureticos. ICC: Insuficiencia cardiaca congestiva Hipertension arterial. Diuresis forsada Hipercalcemia

Los farmacos pertenecientes a este grupo

SON

Torasemida

tiene caracteristicas farmacocineticas superiores a la furosemida, con mejor absorcion, menor variabilidad en la biodisponibilidad y mayor duracion de accion.

VO; 10-20 mg/día (máx: 200 mg/día) en adultos

Bumetanida

Indicado en tratamiento del edema asociado a insuficiencia cardiaca congestiva, enfermedad hepática o renal, incluido el síndrome nefrótico.

VO; 0,5-2 mg/día, puede repetirse a intervalos de 4-5 horas si es necesario (máx: 10 mg/día; IV/IM: 0,5-1 mg en 1-2 minutos, repetidos cada 2-3 horas PRN (máx: 10 mg/día)en adultos

Furosemida

Diuretico que se prescribe con mayor frecuencia. Indicado en : Insuficiencia Cardiaca, Hipertension, edema, oliguria secundaria, insuficiencia renal

VO; 20-80 mg en dosis única o repartida (máx: 600 mg/día; IV/IM: 20-40 mg en dosis única o repartida hasta 600 mg/día En adultos

DIURÉTICOS

Topic principal

OBJETIVO

Reducir el volumen de liquido extracelular y revertir la retencion anormal de liquidos por el organismo.
siendo considerable en enfermedades como

Hipertension Insuficiencia Cardiaca Insuficiencia Renal Insuficiencia Hepatica o cirrosis Edema Pulmonar

El mecanismo mas común por el que actúan los diuréticos es

Bloquean la reabsorción de sodio (Na+) en la nefrona, enviando así más Na+ a la orina. Los iones de cloro (Cl-) siguen al sodio. Debido a que las moléculas de agua también viajan con los iones de sodio, el bloqueo de la reabsorción de Na+ aumentará el volumen de orina o diuresis.

Se clasifican segun su mecanismo de accion en

INHIBIDORES DE LA ANHIDRASA CARBONICA

Pertenecen a este grupo

Acetazolamida, Diclorfenamida, Dorsolamida y Brinzolamida

La célula tubular proximal expresa anhidrasa carbónica tanto intra-citoplasmática (tipo II) como en la membrana luminal

Somnolencia Parestesias Trastornos GI Miopia Uso prolongado: urolitiasis, discrasias sanguineas(purpura trombocitopenica, pancitopenia,anemia aplastica) con alta tasa de mortalidad.

Vigilar su empleo en pcts con desequilibrios hidroelectricos, EPOC, acidosis respiratoria y diabetes Contraindicado en : Embarazo,insuficiencia hepática y renal.

Puede disminuir la escrecion renal de farmacos alcalinos como: anfetaminas, quinidina o antidepresivos triciclicos. Aumentar la de farmacos acidos como: barbituricos y salicilatos

Tienen poco uso como diureticos , pero se utilizan como alcalinizantes de la orina para aumentar el indice de excrecion de sustancias acidas o elevar su slubilidad

Profilaxis del mal de montaña agudo. Glaucoma

DICLORFENAMIDA

Glaucoma: 100 mg cada 12 h.

ACETAZOLAMIDA

Glaucoma: 500mg c/12h. Profilaxis del mal de montaña agudo: 250 mg/dia desde 2 dias antes y durante 2 a 5 dias

DIURÉTICOS OSMÓTICOS

MANITOL

Eleva la osmolaridad del líquido tubular, inhibiendo la reabsorción de agua y electrolitos. Eleva la excreción urinaria de agua, sodio, cloro y bicarbonato

Infus. IV rápida: cefalea, escalofríos, dolor torácico, alteraciones del equilibrio ácido-básico y electrolítico. La administración de dosis elevadas puede producir un síndrome parecido a la intoxicación hídrica, eliminación urinaria de sodio y cloruros, nefrosis osmótica y convulsiones

Posible acumulación de manitol si el flujo de orina desciende durante la administración lo que puede empeorar situaciones latentes o existentes de fallo cardiaco congestivo. Puede enmascarar o intensificar situaciones de inadecuada hidratación e hipovolemia. Contraindicado en pcts con Hipersensibilidad a manitol, hiperosmolaridad, oliguria o anuria por fallo renal, insuf. cardiaca, HTA grave, deshidratación electrolítica, congestión pulmonar severa o edema pulmonar, sangrado intracraneal activo

Potencia nefrotoxicidad de: ciclosporina. Potencia la posibilidad de toxicidad digitálica asociada con hipopotasemia de: glucósidos digitálicos. Aumenta la eliminación renal de: litio

Reducción de la PIO elevada cuando no se puede reducir por otros medios. Reducción de la presión intracraneal con la barrera hematoencefálica intacta. Promoción de la diuresis en la prevención y el tto. de la fase oligúrica del fallo renal agudo antes de que el fallo renal oligúrico esté irreversiblemente establecido. Edemas y ascitis. Intoxicaciones

Adultos y adolescentes: Pauta general recomendada: - MANITOL 20%: 250-500 ml/día a razón de 30-50 gotas/minuto. Reduccion P.I y PIO: 0,25-0,5 g manitol/kg de peso corporal (1,25-2,5 ml de MANITOL 20%/kg de peso corporal) en forma de bolo en un período de 10-30 minutos.

DIURETICOS AHORRADORES DE POTASIO

Farmacologiacamente se puede ahorrar potasio y magnesio en los tubulos distal y colector de dos maneras

POR MEDIO DE

AMILORIDE , TRIAMTERENE

Bloquean el canal de sodio epitelial (ENaC) del tubulo distal y del colector con lo cual impiden la readsorcion de sodio en la porciones distales de la nefrona

REACCIONES ADVERSAS

Escasas: Cefalea,rash y trastornos gastro intestinales. hipercalemia en pcts con insuficiencia renal, diabetes mellitus o ancianos.

PRECAUCIONES Y CONTRAINDICACIONES

Terapia combinada con otros diureticos contraindicada en pcts con hipercalemia, con anuria, nefropatía diabética o cualquier enfermedad renal asociada con insuficiencia renal aguda o crónica

hiponatremia y la hipocloremia se puede dar durante la terapia combbinada con otros diureticos. El triamteren es antagonesta del acido folico y puede producir anemia megaloblstica y defectos congenitos.

Para el tratamiento complementario de insuficiencia cardíaca, edema, hipertensión o hipocalemia

Adultos:Inicialmente, 5 a 10 mg / día, Máx 20 mg/día Niños y Adolescentes 0.4 a 0.625 mg/kg/dosis una vez al día. Máx .: 20 mg / día.

ESPIRONOLACTONA Y LA EPLERENONA

Inhiben el receptor de la aldosterona

tienen dos sitios de accion

ASI

En las arteriolas antagoniza la vasoconstriccion provocada por aldosteron.

Bloquean el receptor de mineralocorticoide en los tubulos contorneado distal y colector con aumento en la excreción de sodio, cloro, agua y retención de potasio , magnesio y otros iones.

TIAZIDAS Y ANALOGOS

Farmacos perteneciente a este grupo tenemos.

Bendroflumetiazida butiazida ciclotiazida clopamida clorotiazida clortalidona hidroclorotiazida metilclorotiazida politiazida metolaazona indapamida

actuan deacuerdo a su

Bloqueando el contransportador Na+ C1 de las celulas del tubulo contorneado distal y posiblemente en el tubulo colector cortical, cuando ya se a reabsorvido el 90% del sodio en las porciones proximales de la nefrona.

de esta manera

En terapia continua activa el eje RAA que contribuye en forma importante a la hipokalemia e hipomagnesemia causada por estos farmacos

afectan el calcio en el tubulo distal de modo que inhiben la reabsorcion de sodio pero aumenta la reabsorcion de calcio

REACCIONES ADVERSAR

Alteraciones electroliticas y acido -basicas Perdida del volumen extracelular Hipokalemia, Hiponatremia, alcalosis metabolica hipocloremica en pcts con perdida extras ( vomito, diarrea), hipomagnesemia, hipercalcemia, hiperuricemia.

PRECAUCIONES

Evitar o revertir la reduccion del potasio y del magnesio Administrar con precaucion en pcts con: historia de gota, enfermedad renal o hepatica, pcts hipertensos.

CONTRAINDICACIONES

En hiperaldosteronismo primario, annuria o hipersensibilidad , en embarazo y lactancia. Indapamida: contraindicado en insuficiencia renal, niños no recomendado debido a la ausencia de datos sobre su seguridad y eficacia.

INTERACCIONES

Con corticoides pueden agravar la hopokalemia a la vez que retienen sodio. En conbinacion con otros diureticos se supera la respuesta insuficiente o la resistencia a un diuretico. asocacion con otros antihipertensivos en la terapia cardivascular. Con farmacos que prolongan el intervalo QT puede ser potencialmente letal (arritmias ventriculares)

USOS

Hipertension Edemas Diabetes insipida Evitar formacion de calculos de calcio en personas con hipercalciuria idiopatica

los farmacos mas utilizados en este grupo son

INDAPAMIDA

Su potencial sobre la tension arterial sistolica es 5mm/hg mayor que la HCTZ. Tiene actividad vasodilatadora adicional debido a actividad calcioantagonista. Su diferencia con otras tiazidas es que no impacta en forma adversa el metabolismo de la glucosa ni de los lipidos.

Un comprimido cada 24 horas, preferentemente por la mañana

Clortalidona

Es superior a la Hidroclorotiazida (HCTZ) en reducir los eventos cardiovasculares, su tiempo de vida y duracion es mayor que la hidroclorotiazida

Adultos: Para el tratamiento de la hipertensión arterial, la dosis inicial puede ser de 15 mg en una sola toma diaria. Niños:2 mg/kg tres veces por semana, o bien, de 1 a 2 mg/kg/día

Hidroclorotiazida

Farmaco mas prescrito para la hipertension

DOSIS

En tto para la hipertension: Adultos: 12,5 a 25 mg una vez al día, dosis que pueden aumentarse hasta 50 mg/día, en una o dos tomas. Niños: de 1 a 2 mg/kg de peso corporal o de 30 a 60 mg/m2 de superficie corporal 1 vez al día, como dosis única o en 2 tomas diarias Lactantes menores de 6 meses de edad pueden recibir hasta 3 mg/kg de peso corporal al día.

su efectividad natriuretica es menor a la de los diuréticos del asa

DIURÉTICOS DEL ASA O DE TECHO ALTO

son

Farmacos con los que se puede conseguir maxima diuresis y perdida de electrolitos

MECANISMO DE ACCION

Inhiben el cotransportador Na/K/2CC1 (NKCC1) localizado en la rama ascendente del asa de Henle

De este modo

Reduce la precarga en condiciones agudas antes de la diuresis como consecuencia de vasodilatacion venosa periferica lo que los hace utilies en edema pulmonar agudo.

Aumentan el flujo sanguineo renal y la tasa de filtracion glomerular

La inhibicion del NKCC1 en la membrana apical de celulas de la macula densa y en las celusa del musculo liso vascular estimula la secreción de renina y causa vasodilatacion.

La accion en el asa reduce el gradiente osmotico en la medula renal alterando el mecanismo de dilucion como de concentracion de orina.

Bloquea la reabsorcion activa de NaCI y la diuresis resultante se acompaña de excresion aumentada de K+, Mg++,H+,Ca++, fosfato y bicarbonato.