Categories: All - requisitos - ética - evaluación - exclusión

by Stephanie Rangel 5 years ago

2604

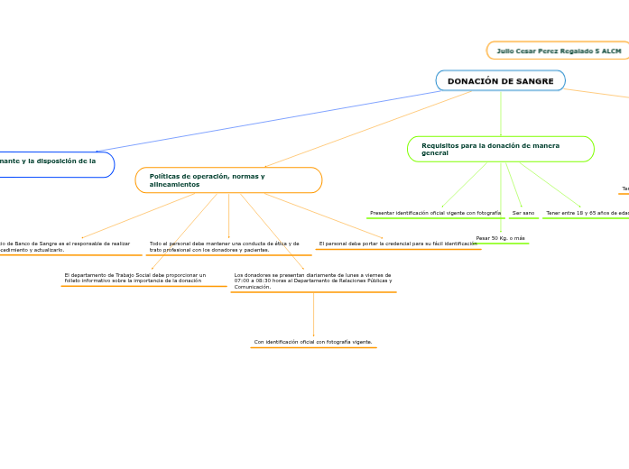
DONACIÓN DE SANGRE

DONACIÓN DE SANGRE

Julio Cesar Perez Regalado 5 ALCM

Motivos de exclusión permanente:

Motivos de exclusión temporal

transfusiones o trasplantes alogénicos
Salpicaduras a mucosas, punciones o contacto directo con sangre
Cateterismo o endoscopia con instrumentos flexibles
Inyecciones sin el empleo de jeringas desechables
Inoculaciones potencialmente infectantes por medio de tatuajes, acupuntura, piloelectrósis, perforación de piel y mucosas para la colocación de aretes o adornos
Personas que pudieran transmitir enfermedades virales

Persona que ha sido o son usuarias drogas parentales de abuso

Quienes mantengan prácticas sexuales de riesgo

Personas que fueron donadores de un paciente que hubiera desarrollado la infección

Resultados reactivos a la prueba de amplificación de ácidos nucleicos

Infección comprobada por el virus de la inmunodeficiencia

Las personas con mayor probabilidad a infectarse mientras exista el factor de riesgo:

Compañeros sexuales de personas infectadas con el virus de la inmunodeficiencia humana

DONACIÓN DE SANGRE

Se excluirán a los candidatos con condiciones como:

Personas que no estén en uso de sus facultades mentales
Personas menos a los 18 y mayores a los 65 años de edad
Las personas que pesen menos de 50 kg.
Frecuencia cardíaca igual o menos de 50 latidos por minuto
Temperatura axilar mayor a 37° C y oral mayor a 37.5° C

Requisitos para la donación de manera general

Pesar 50 Kg. o más
Tener entre 18 y 65 años de edad
Ser sano
Presentar identificación oficial vigente con fotografía

Selección del donante y la disposición de la sangre

Se recomienda un lapso mínimo entre cada donación de 8 semanas
En caso de reacción post donación se procede de esta manera:

En caso de que no reaccione adecuadamente colocar puntas nasales con o2 o incluso administrar soluciones intravenosas

Verificar tensión arterial

Aflojar prendas de vestir para asegurar retorno venoso

Colocar en posición de trendelemburg

En cada flebotomía el volumen de sangre extraído deberá ser de 450 +/- 10%
Si por razones técnicas no se obtiene un volumen de sangre mínimo de 405 ml se procede de la siguiente manera:

Si se obtiene un volumen de 300 ml a la sangre se le dará destino final a la unidad

No deberá intentarse una segunda venopunción

Autoexclusión del donante
Evaluación de laboratorio
Exclusión por terceros
Evaluación clínica
Identificación del donante

Políticas de operación, normas y alineamientos

Los donadores se presentan diariamente de lunes a viernes de 07:00 a 08:30 horas al Departamento de Relaciones Públicas y Comunicación.
Con identificación oficial con fotografía vigente.
El departamento de Trabajo Social debe proporcionar un folleto informativo sobre la importancia de la donación
El personal debe portar la credencial para su fácil identificación
Todo el personal debe mantener una conducta de ética y de trato profesional con los donadores y pacientes.
El servicio de Banco de Sangre es el responsable de realizar este procedimiento y actualizarlo.