Categories: All - feedback - construtivismo - problemas - envolvimento

by Luís Costa 2 years ago

225

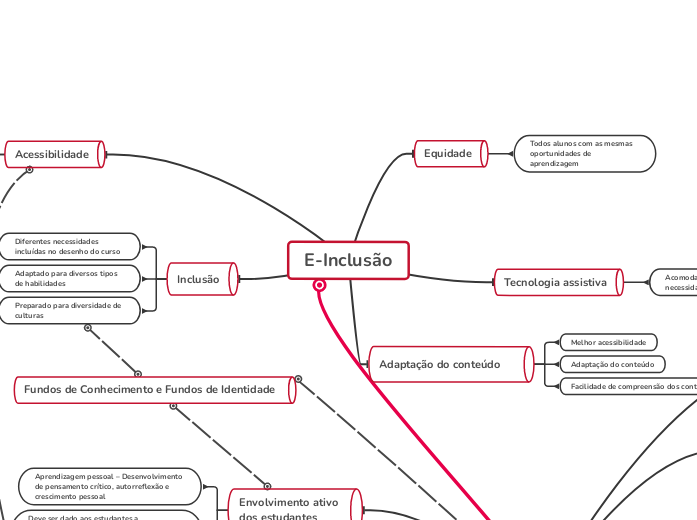
E-Inclusão

E-Inclusão

Fundos de Conhecimento e Fundos de Identidade

Cultura Partipativa

Problemas

O desafio da ética: Colapso das formas tradicionais de treinamento profissional e socialização
Problema da transparência: Desafio para ultrapassar as formas como a mídia molda as perceções do mundo
Lacuna de participação: Acesso desigual às oportunidades, experiências, habilidades

Formas de Participação

Resolução colaborativa de problemas: trabalhando juntos em equipes, formais e informais, para concluir tarefas e desenvolver novos conhecimentos (Wikipedia, jogos de realidade alternativa, estragar)
Circulações: Moldando o fluxo de mídia (como podcasts, blogs).
Expressões: Produzindo novas formas criativas, como: (amostragem digitial, skinning e modding, fan videomaking, fan fiction, zines, mash-ups)
Afiliações: Participando em associações formais e informais, em comunidades on-line centradas em várias formas de mídia

Feedback

Retorno contínuo aos estudantes para ajudá-los a aperfeiçoar sua aprendizagem

Colaboração

Aprendizagem social - Interação social e conhecimento de códigos de conduta, hábitos e culturas explicitas e implícitas
Professores e estudantes trabalham em conjunto para desenvolver o curso

Comunidade de aprendizagem

Criação um ambiente de aprendizagem colaborativo e inclusivo

Construtivismo

Aprendizagem baseada na construção do conhecimento pelos estudantes
Aprendizagem cognitiva – Conhecimentos e habilidades relacionadas ao assunto

Envolvimento ativo dos estudantes

Deve ser dado aos estudantes a oportunidade de contribuir com o conteúdo, desenvolver suas próprias tarefas e avaliar o curso
Aprendizagem pessoal – Desenvolvimento de pensamento crítico, autorreflexão e crescimento pessoal

E-Inclusão

Inclusão

Preparado para diversidade de culturas
Adaptado para diversos tipos de habilidades
Diferentes necessidades incluídas no desenho do curso

Acessibilidade

Acesso independente da capacidade física ou intelectual dos alunos
Alunos sem restrições de acesso eletrônico

Adaptação do conteúdo

Facilidade de compreensão dos conteúdos
Melhor acessibilidade

Tecnologia assistiva

Acomodação de alunos com necessidades especiais
Participar
Aceder

Equidade

Todos alunos com as mesmas oportunidades de aprendizagem