Categories: All - mindfulness - atención - educación - aceptación

by Julieta santamaria valencia 6 years ago

340

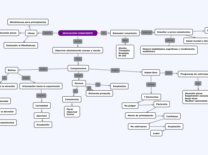
EDUCACIÓN CONSCIENTE

EDUCACIÓN CONSCIENTE

EDUCACIÓN CONSCIENTE

Obras

Iniciación al Mindfulness
La práctica de la atención plena
Mindfulness para principiantes

Observar atentamente cuerpo y mente

Componentes
Kabat-Zinn

Programas de entrenamiento

Atención plena Respiración consciente Body-Scan Meditar caminando

7 Elementos

No juzgar

Paciencia

Mente de principiante

Confianza

No esforzarse

Ceder

Germer

Momento presente

Consciencia

Parar Observar Volver

Bishop

Orientación hacia la experiencia

Curiosidad

Apertura

Aceptación

Autorregulación de la atención

Atención sostenida

Conmutación de la atención

Inhibición de pensamientos

Educador consciente

Atento, Tranquilo Relajado En paz
Enseñar a seres conscientes
Desarrollo integral
Salud mental y bienestar psicológico
Mejora habilidades cognitivas y rendimiento académico