Categories: All - políticas - virtualidad - educación - medio ambiente

by Paola Zambrano 9 years ago

822

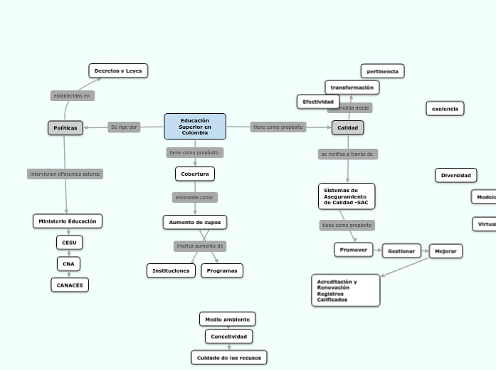
Educación Superior en Colombia

Educación Superior en Colombia

Bibliografía: Aportes para una Política de la Calidad de la Educación Superior en Colombia.

Creado Por Paola Zambrano

Resultados

Medio ambiente

Concetividad

Cuidado de los recusos

Virtualidad

Globalización

Integración Regional

Modelos mixtos

Diversidad

pertinencia

Efectividad

exelencia

Educación Superior en Colombia

Cobertura

Aumento de cupos
Programas
Instituciones

Políticas

Ministerio Educación
CESU

CNA

CANACES

Decretos y Leyes

Calidad

Sistemas de Aseguramiento de Calidad -SAC
Promover

Gestionar

Mejorar

Acreditación y Renovación Registros Calificados

transformación