Categories: All - demostrativos - determinantes - artículos - posesivos

by Laura López 1 year ago

298

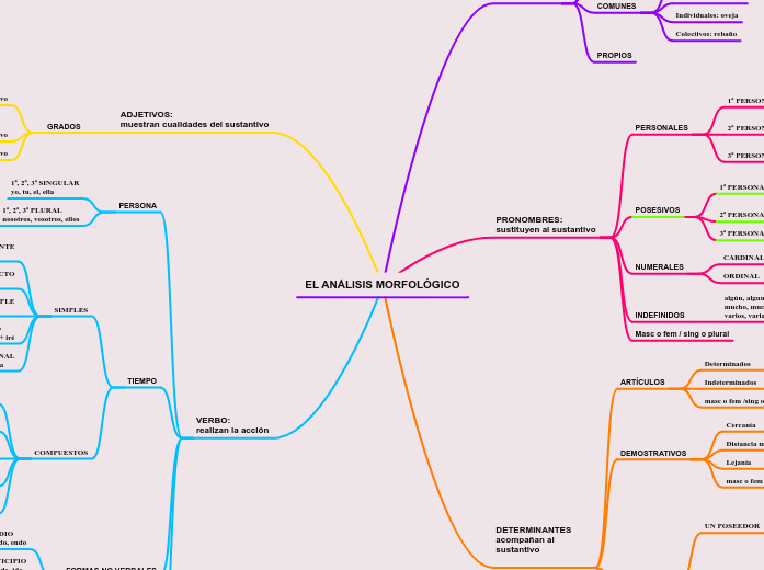
EL ANÁLISIS MORFOLÓGICO

EL ANÁLISIS MORFOLÓGICO

EL ANÁLISIS MORFOLÓGICO

VERBO: realizan la acción

MODO
IMPERATIVO expresa órdenes
SUBJUNTIVO expresa deseo, duda, posibilidad
INDICATIVO expresa acciones reales
FORMAS NO VERBALES
INFINITIVO ar, er, ir
PARTICIPIO ado, edo, ido
GERUNDIO ando, endo, endo
TIEMPO
COMPUESTOS

CONDICIONAL PERFECTO habría + participio

FUTURO PERFECTO habré + participio

PRETERITO ANTERIOR hube + participio

PRETERITO PLUSCUAMPERFECTO había + participio

PRETERITO PERFECTO COMPUESTO he + participio

SIMPLES

CONDICIONAL aría, ería, iría

FUTURO aré + eré + iré

PRETERITO PERFECTO SIMPLE é, í, í

PRETERITO IMPERFECTO aba, ía, ía

PRESENTE o, o, o

PERSONA
1ª, 2ª, 3ª PLURAL nosotros, vosotros, ellos
1ª, 2ª, 3ª SINGULAR yo, tu, el, ella

ADJETIVOS: muestran cualidades del sustantivo

GRADOS
Positivo
Superlativo

adjetivo + ísimo / errimo súper / hiper + adjetivo muy + adjetivo

Comparativo

menos + adjetivo + que: INFERIORIDAD tan + adjetivo + como: IGUALDAD más + adjetivo + que: SUPERIORIDAD

DETERMINANTES acompañan al sustantivo

algún, alguna, algunos, algunas, mucho, mucha, muchos, muchas, poco/a, pocos/as, varios, varias, ciertos, ciertas, bastantes, demasiados, demasiadas, otros, otras,...
Ordinales

primero/a, primeros/as, segundo/a, segundos/as

Cardinales

uno, una, dos, tres, cuatro,...

VARIOS POSEEDORES

vuestro, vuestra, vuestros, vuestras

nuestro, nuestra, nuestros, nuestras

UN POSEEDOR

3ª persona

su, sus

2ª persona

tu, tus

1ª persona

mi, mis

DEMOSTRATIVOS
masc o fem / sing o plural
Lejanía

aquel, aquella, aquellos, aquellas

Distancia media

ese, esa, esos, esas

Cercanía

este, esta, estos, estas

ARTÍCULOS
masc o fem /sing o plural
Indeterminados

un, una, unos, unas

Determinados

el, la, los, las

PRONOMBRES: sustituyen al sustantivo

Masc o fem / sing o plural
INDEFINIDOS
algún, alguna, algunos, algunas mucho, muchos, poco, pocas varios, varias, bastante, bastantes
NUMERALES
ORDINAL

primero, segundo, tercero,...

CARDINAL

uno, dos, tres,...

POSESIVOS
3ª PERSONA Y UN POSEEDOR

suyo, suya, suyos, suyas

2ª PERSONA Y UN POSEEDOR

tuyo, tuya, tuyos, tuyas

1ª PERSONA Y UN POSEEDOR

mío, mía, míos, mías

PERSONALES
3ª PERSONA

TÓNICOS: él, ella, ello, sí, consigo, ellos, ellas ÁTONOS: se, lo, la, le, los, las, les

2ª PERSONA

TÓNICOS: tú, ti, contigo, usted, vosotros/as, ustedes ÁTONOS: te, os

1ª PERSONA

TÓNICOS: yo, mí, conmigo, nosotros, nosotras ÁTONOS: me, nos

SUSTANTIVOS

PROPIOS
COMUNES
Colectivos: rebaño
Individuales: oveja
Abstractos: felicidad
Concretos: cuaderno
Singular / Plural
Masculino / Femenino