Categories: All - concientización - demanda - políticas - ventajas

by Cesar Guevara 5 years ago

302

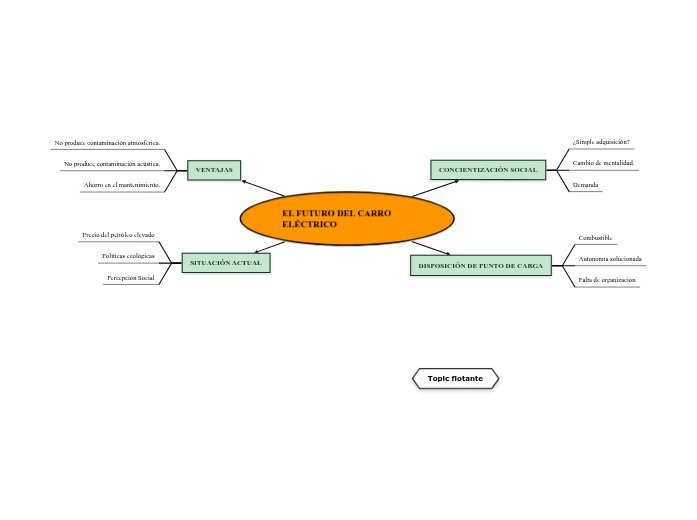
EL FUTURO DEL CARRO ELÉCTRICO

EL FUTURO DEL CARRO ELÉCTRICO

Topic flotante

EL FUTURO DEL CARRO ELÉCTRICO

CONCIENTIZACIÓN SOCIAL

Demanda
Cambio de mentalidad.
¿Simple adquisición?

DISPOSICIÓN DE PUNTO DE CARGA

Falta de organización
Autonomía solucionada
Combustible

SITUACIÓN ACTUAL

Percepción Social
Políticas ecológicas
Precio del petróleo elevado

VENTAJAS

Ahorro en el mantenimiento.
No produce contaminación acústica.
No produce contaminación atmosférica.