Categories: All - muscular - impulsos - nervioso - epitelial

by Monserrat Carrizales 5 years ago

2124

El nivel tisular de organización.

El nivel tisular de organización.

El nivel tisular de organización.

Type in the name of the multiple-perspectives text.

Example: Bridge to Terabithia by Katherine Paterson

Tipos de tejidos.

Identify an important issue from the text that is being presented from different angles. Type it in.

Example: Jesse's drawing talent.

Nervioso.

Decide on the fourth point of view

Type in the name of the last character whose perspective on the issue you are going to present.

Example: Leslie Burke, Jesse's new next-door neighbor, and best friend.

Se divide en

Células de la neuroglia.

Cumplen

funciones de soporte

Estas

no generan

ni

conducen impulsos nerviosos

Neuronas

sensibles a diversos estímulos

estos transportan

señales eléctricas

llamadas

impulsos nerviosos

Detecta cambios en

Point of view

Type in a relevant quote that highlights the character's point of view. Try to follow a citation format: author's name, chapter, and page.

Example: I can't get the poetry of the trees,' he said. She nodded. Don't worry,' she said. You will someday. He believed her.' (Paterson, 4. 24)

una gran variedad de situaciones

How is the viewpoint introduced in the story?

Choose an answer:

First person point of view - using the personal pronouns 'I' or 'we'Second person point of view - using the personal pronoun 'you'Third person point of view - using the third-person pronouns 'he', 'she' and 'they'Omniscient point of view - an all-seeing observer tells the story

ya sea

dentro y fuera del cuerpo

y responde

con impulsos nerviosos

que activan la

contracción muscular y secreción glandular.

Muscular.

Whose character does the third point of view belong to?

Type in his/her name.

Example: Mr. Aarons, Jesse's father.

Clasificación

Liso

Cardíaco

Esqueletico

Utiliza

ATP

Para

generar fuerza.

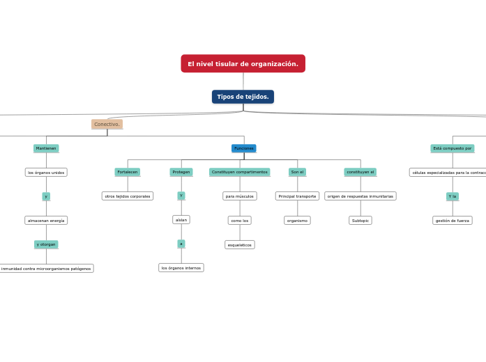
Está compuesto por

What does the character think, say or do that suggests their perspective on the issue?

Type in a quote and try to maintain the citation format.

Example: 'He would like to show his drawings to his dad, but he didn't dare. (...) He'd thought his dad would be pleased. He wasn't. What are they teaching in that damn school? he had asked.' (Paterson, 2.8)

células especializadas para la contracción

What kind of narration introduces the viewpoint?

Choose an answer:

First person point of view - using the personal pronouns 'I' or 'we'Second person point of view - using the personal pronoun 'you'Third person point of view - using the third-person pronouns 'he', 'she' and 'they'Omniscient point of view - an all-seeing observer tells the story

Y la

gestión de fuerza

Conectivo.

Decide on the second point of view

Name the character (it can either be the main character or one of the supporting characters) whose point of view you are presenting.

Example:
Miss Edmunds, Jesse's music teacher.

constituyen el

origen de respuestas inmunitarias

Subtopic

Son el

Principal transporte

organismo

Constituyen compartimentos

para músculos

como los

esqueleticos

Protegen

aíslan

a

los órganos internos

Fortalecen

otros tejidos corporales

Mantienen

los órganos unidos

y

almacenan energía

y otorgan

inmunidad contra microorganismos patógenos

Este

Type in a quote that points out the character's position about the issue.

Try to follow a citation format: author's name, chapter, and page.

Example: 'She said he was unusually talented, and she hoped he wouldn't let anything discourage him.' (Paterson, 2. 8)

Protege

How is the viewpoint introduced in the story?

Choose an answer:

First person point of viewSecond person point of viewThird person point of viewOmniscient point of view

da soporte al cuerpo

Y a

los órganos

Epitelial.

Decide on the first point of view you are going to present.

Type in the name of the character (it can either be the main character or one of the supporting characters) whose point of view belongs to.

Example: Jesse Oliver Aarons, Jr., the main character of the novel, a fifth-grader living in a rural Southern area.

Funciones

superficies protectoras

que resisten las

influencias abrasivas del medio

superficies secretoras

que

liberan productos sintetizados

por

las células

sobre

superficies libres.

Son

Barreras selectivas

que contribuyen

a transferir sustancias

Permite

al organismo interactuar

con el medio

interno y externo

revisten las

Type in a relevant quote that highlights the character's point of view towards
Tipos de tejidos..

Try following a citation format: author's name, chapter, and page.

Example: 'Jesse drew the way some people drank whiskey. (...) Lord, he loved to draw. (...) When he was in first grade, he told his father that he wanted to be an artist when he grew up.' (Paterson, 2. 7)

superficies corporales

What type of narration introduces the viewpoint?

Choose an answer:

First person point of view - using the personal pronouns 'I' or 'we'Second person point of view - using the personal pronoun 'you'Third person point of view - using the third-person pronouns 'he', 'she' and 'they'Omniscient point of view - an all-seeing observer tells the story

Y

tapizan los órganos huecos

También

las cavidades y los conductos.

Y dan

origen

a las

glándulas