Categories: All - significado - significante - comunicación - signo

by Karina Guadalupe Oropeza Estrada 4 years ago

500

El signo lingüístico y la comunicación

El signo lingüístico y la comunicación

El signo lingüístico y la comunicación

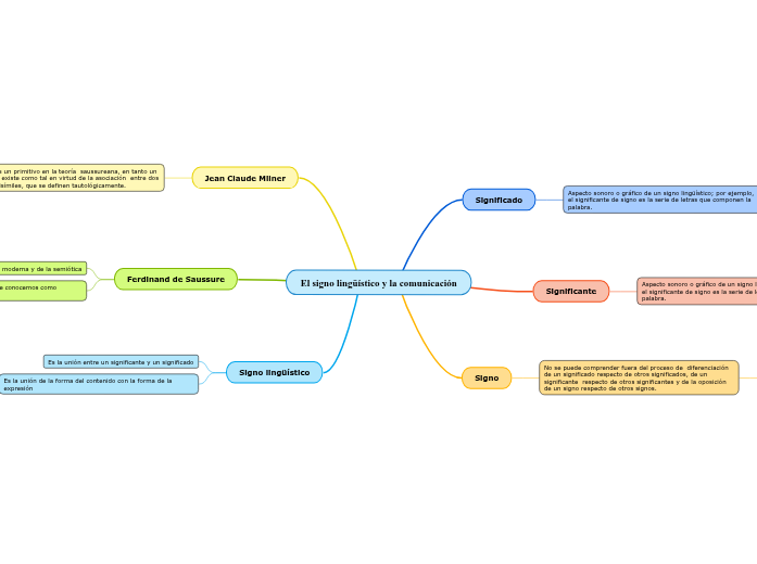
Signo

No se puede comprender fuera del proceso de diferenciación de un significado respecto de otros significados, de un significante respecto de otros significantes y de la oposición de un signo respecto de otros signos.
Los signos se determinan mutuamente y por ello sólo se explican en el marco de una teoría del valor.

Significante

Significado

Aspecto sonoro o gráfico de un signo lingüístico; por ejemplo, el significante de signo es la serie de letras que componen la palabra.

Signo lingüístico

Es la unión de la forma del contenido con la forma de la expresión
Es la unión entre un significante y un significado

Ferdinand de Saussure

Desarrolló la teoría de los signos que conocemos como semiótica.
Fundador de la lingüística moderna y de la semiótica

Jean Claude Milner

El signo es un primitivo en la teoría saussureana, en tanto un signo sólo existe como tal en virtud de la asociación entre dos órdenes disímiles, que se definen tautológicamente.
El significado sólo es tal en tanto está asociado a un significante.
El significante sólo es tal en tanto está asociado a un significado y viceversa.