Categories: All - argumentos - académico - especialistas - educación

by Eduardo Alemán 5 years ago

966

El Texto académico o especializado

El Texto académico o especializado

El Texto académico o especializado

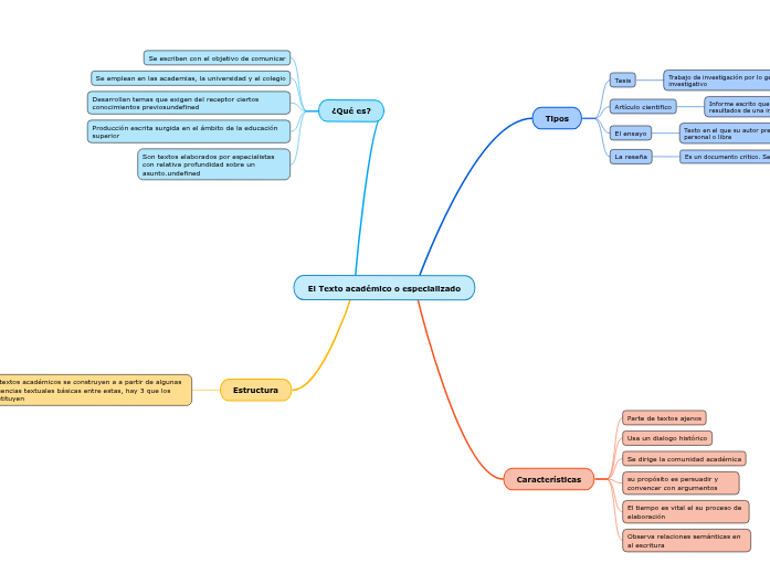
Estructura

Los textos académicos se construyen a a partir de algunas secuencias textuales básicas entre estas, hay 3 que los constituyen
c) El cierre

Hace referencia de lo que se ha hablado

b) El núcleo

Se desarrolla el tema del que se habla

a) La presentación

Se expone de que se va a hablar

¿Qué es?

Son textos elaborados por especialistas con relativa profundidad sobre un asunto.
Producción escrita surgida en el ámbito de la educación superior
Desarrollan temas que exigen del receptor ciertos conocimientos previos
Se emplean en las academias, la universidad y el colegio
Se escriben con el objetivo de comunicar

Características

Observa relaciones semánticas en al escritura
El tiempo es vital el su proceso de elaboración
su propósito es persuadir y convencer con argumentos
Se dirige la comunidad académica
Usa un dialogo histórico
Parte de textos ajenos

Tipos

La reseña
Es un documento critico. Se evalúa y juzga la información
El ensayo
Texto en el que su autor presenta un comentario personal o libre
Artículo cientifico
Informe escrito que comunica por primera vez los resultados de una investigación
Tesis
Trabajo de investigación por lo general monográfico o investigativo