Categories: All - decisiones - comunicación - dirección - gerencial

by Luz Amparo 6 years ago

616

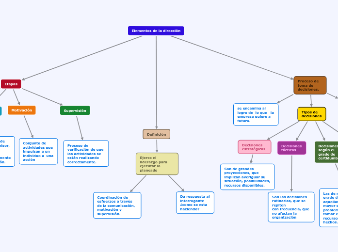
Elementos de la dirección

Elementos de la dirección

Luz Amparo Cepeda Rojas

Referencias bibliográficas: Educatina. (Productor). (2013). Proceso Administrativo (Dirección) - Administración [Archivo de vídeo]. Recuperado de https://youtu.be/zCg8rRNMBtQ García Artunduaga, C. (29/06/2017). Proceso Administrativo en Salud. [Archivo de video]. Recuperado de http://hdl.handle.net/10596/12452 Guzmán, D. R. A. P., López, J. D. F., & Aguilera, J. (2006). Los escenarios del plan estratégico de comunicaciones. En La comunicación como herramienta gerencial (pp. 48-58). Bogotá, CO: Universidad de La Sabana. Recuperado de http://bibliotecavirtual.unad.edu.co:2077/lib/unadsp/reader.action?ppg=5&docID=10565623&tm=1496332822847 Robbins, S. & Coulter, Mary (2013). Capítulo 6: Toma de decisiones: la esencia del trabajo del gerente. En Administración (Octava Edición) (pp. 133-155). México D.F., México: Pearson Educación. Recuperado de http://www.academia.edu/10380934/Administracion_8va_Edicion_Stephen_P_Robbins_y_Mary_Coulter

Elementos de la dirección

Proceso de toma de decisiones.

Tipos de decisiones
Decisiones individuales o colectivas

Las colectivas, son las decisiones de grupo en la cual es tomada en cuenta las opiniónes de los integrantes de un equipo o grupo. Estas son más efectivas ya que entre todos se llega generalmente a la solución más adecuada, después de un análisis detallado del problema.

Las individuales son las que toma una sola persona, sin tomar en cuenta las opiniones de los demás

Decisiones según el grado de certidumbre

Las de mayor grado de incertidumbre son aquellas que presentan la mayor cantidad de problemas y en la que hay que tomar en cuenta una serie de recursos y hechos.

Decisiones tácticas

Son las decisiones rutinarias, que se repiten con frecuencia, que no afectan la organización

Decisiones estratégicas

Son de grandes proyecciones, que implican averiguar su situación, posibilidades, recursos disponibles.

Se tiene en cuenta lo establecido en la planeacion, en la organización y se pone en movimiento como un proceso continuo.
se encamina al logro de lo que la empresa quiere a futuro.

Definición

Ejerce el liderazgo para ejecutar lo planeado
Da respuesta al interrogante ¿como se esta haciendo?
Coordinación de esfuerzos a través de la comunicación, motivación y supervisión.

Etapas

Supervisión
Proceso de verificación de que las actividades se están realizando correctamente.
Motivación
Conjunto de actividades que impulsan a un individuo a una acción
Comunicación
Proceso de intercambio de información entre un emisor, utilizando un canal, un mensaje llegando aun receptor y consecuentemente con una retroalimentación.
Integración
Homogeneizar las actividades considerando la capacitación de las personas, las cosas o herramientas de trabajo.
Toma de decisiones
Proceso donde se elige un curso de acción entre varias alternativas.