Categories: All - corrección - coherencia - discurso - escritura

by Angelica Gil 6 years ago

976

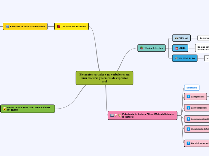
Elementos verbales y no verbales en un buen discurso y técnicas de expresión oral

Elementos verbales y no verbales en un buen discurso y técnicas de expresión oral

Elementos verbales y no verbales en un buen discurso y técnicas de expresión oral

ESTRATEGIAS PARA LA CORRECCIÓN DE UN TEXTO

Coherencia: • El discurso es claro y coherente. • Las ideas expuestas corresponden al título y la introducción del texto • Las ideas de cada uno de los párrafos del texto guardan relación entre sí • Las frases están construidas de manera coherente
Ortografía
Gramatica
Cohesión: • Utiliza diferentes conectores para articular las ideas en un párrafo. • Utiliza conectores adecuados que articulan las ideas entre párrafos

Técnicas de Escritura

Fases de la producción escrita
Proceso de escritura

Utilizando elementos de cohesión, coherencia y gramática.

Distribución de ideas

Organice la idea con respecto a la estructira del texto

Creacion de ideas

Delimitación del tema que se quiere abordar

Estrategia de lectura Eficaz (Malos hábitos en la lectura)

Condiciones medio- ambientales:
Leer en la cama, leer mientras se adelanta de su serie favorita, leer mientras hace otras labores, simplemente es un ejercicio que jamás tendrá en efecto que usted desea si se trata de comprender lo que lee.
Vocabulario deficiente:
De cada 5 palabras que lee, ¿conoce el significado de 2?
La subvocalización:
“leer mentalmente”
La vocalización:
La vocalización constituirá un gran obstáculo para alcanzar la habilidad como lector
La regresión:
Mientras lee su mente esta en otras cosas
Subtopic

Técnica de Lectura

EN VOZ ALTA
Implica que hay otras personas escuchando
ORAL
Es algo para mi puede ser en voz baja o alta, involucra sentido de la audición y la visión
VISUAL
Lectura exclusivamente mental