Categories: All - radiação - eletricidade

by Sophia Garbini Felisbino 5 years ago

981

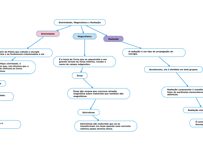
Eletricidade, Magnetismo e Radiação

Eletricidade, Magnetismo e Radiação

Eletricidade, Magnetismo e Radiação

Radiação

A radiação é um tipo de propagação de energia.
Geralmente, ela é dividida em dois grupos.

Radiação corposcular é constituída de um feixe de partículas elementares ou núcleos atômicos.

Radiação eletromagnética

É constituída de ondas eletromagnéticas. Exemplos: ondas de rádio, raio X, etc.

Magnetismo

É a força da Terra que se assemelha a um grande círculo de força elétrica, recebe o nome de campo mágnetico.
Ímas

Ímas são corpos que exercem atração magnética sobre materiais que também são magnéticos.

Eletroímas

Eletroímas são materiais que só se transformam em ímas quando uma corrente elétrica passa através deles.

Eletricidade

A parte da Física que estuda a energia elétrica e os fenômenos relacionados a ela
Para que um corpo fique eletrizado, é necessário fazer com que, nos átomos que o formam,o número de elétrons se torne diferente do de prótons.

.Condutores

Aqueles que conduzem bem a eletricidade. Ex. os metais.

.Isolantes

Aqueles que não conduzem bem a eletricidade. Ex. borracha.