Categories: All - sostenible - hidroeléctrica - municipio - energía

by MARIANA CARDONA RAMIREZ 3 years ago

442

Energía asequible y no contaminante

Energía asequible y no contaminante

Energía asequible y no contaminante

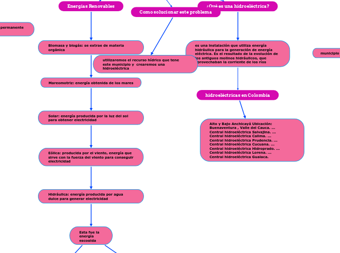
Como solucionar este problema

utilizaremos el recurso hídrico que tene este municipio y crearemos una hidroeléctrica

Justificación

No tiene un acceso adecuado ni permanente de energía sostenible

¿Cuál es el problema de vigía?

municipio el cual carece energía sostenible

¿Qué es una hidroeléctrica?

es una instalación que utiliza energía hidráulica para la generación de energía eléctrica. Es el resultado de la evolución de los antiguos molinos hidráulicos, que aprovechaban la corriente de los ríos
hidroeléctricas en Colombia

Alto y Bajo Anchicayá Ubicación: Buenaventura , Valle del Cauca. ... Central hidroeléctrica Salvajina. ... Central hidroeléctrica Calima. ... Central hidroeléctrica Prudencia. ... Central hidroeléctrica Cucuana. ... Central hidroeléctrica Hidroprado. ... Central hidroeléctrica Lorena. ... Central hidroeléctrica Gualaca.

Energías Renovables

Biomasa y biogás: se extrae de materia orgánica
Mareomotriz: energía obtenida de los mares

Solar: energía producida por la luz del sol para obtener electricidad

Eólica: producida por el viento, energía que sirve con la fuerza del viento para conseguir electricidad

Hidráulica: energía producida por agua dulce para generar electricidad

Esta fue la energía escogida

Crearemos una hidroeléctrica

¿por que? es una energía no contaminante además tenemos un recurso inagotable que es el agua