Categories: All - matemática - objetivos - problemas - currículo

by Rosario Monzón 4 years ago

763

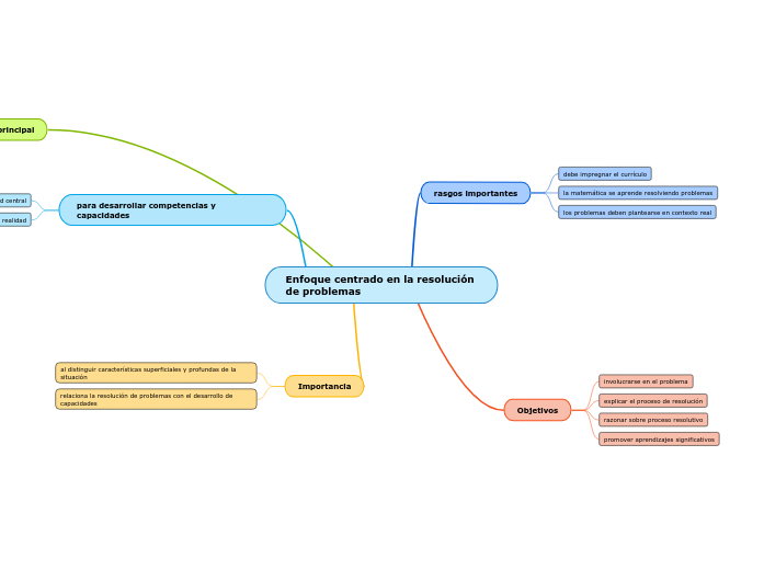
Enfoque centrado en la resolución de problemas

Enfoque centrado en la resolución de problemas

Enfoque centrado en la resolución de problemas

Importancia

relaciona la resolución de problemas con el desarrollo de capacidades
al distinguir características superficiales y profundas de la situación

para desarrollar competencias y capacidades

medio para establecer relaciones con la realidad
la resolución de problemas es la actividad central

Topic principal

Objetivos

promover aprendizajes significativos
razonar sobre proceso resolutivo
explicar el proceso de resolución
involucrarse en el problema

rasgos importantes

los problemas deben plantearse en contexto real
la matemática se aprende resolviendo problemas
debe impregnar el currículo