Categories: All - liderazgo - gestión - cooperación - participación

by carlos ayllón yares 11 months ago

118

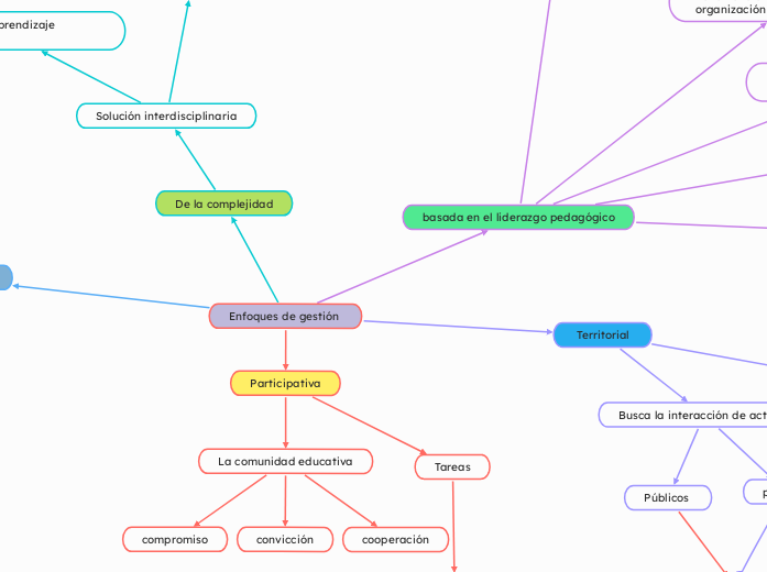
Enfoques de gestión

Enfoques de gestión

Enfoques de gestión

De la complejidad

Solución interdisciplinaria
Fomentar habilidades de pensamiento crítico y creativo
Experiencia de aprendizaje auténticas

Transformacional

Logros de aprendizaje
¿Cómo hacerlo?

Contexto de la IE, localidad y país

Efecto individual

Territorial

Busca la interacción de actores
privados

Asumen responsabilidades compartidas

Públicos
Examina las distintas realidades
La población

Lograr un desarrollo sostenible

basada en el liderazgo pedagógico

El Director asume el desarrollar al personal, establecer una dirección y rediseñar la organización y gestionar los programas de enseñanza y aprendizaje
Rango central de la escuela centrado en los aprendizajes como tarea y responsabilidad común
Práctica distribuida, más democrática y dispersada
Fenómeno o cualidad de la organización
Labor transformacional

Participativa

Tareas
Conforme a los fines, objetivos y propósitos de la educación
La comunidad educativa
cooperación
convicción
compromiso