Categories: All - axiología - ciencia - epistemología - gnoseología

by Ana Maria Bedoya Uchima 5 years ago

419

Epistemología y la ciencia

Epistemología y la ciencia

Elaborado por: Ana Maria Bedoya Uchima

Problemas epistemologicos

Se encarga de

Estudiar problemas como; la circunstancias históricas, psicológicas y sociológicas.

-La naturaleza de las leyes científicas. -La estructura lógica y la evolución de las teorías científicas. -Las concepciones metodológicas.

Principales conceptos

Racionalismo
Sostiene que todo tiene origen en la razón y que todo ser humano,nace con ciertos contenidos e ideas.
Fenomenología
Afirma que el conocimiento no es producto de la simple experimentación, en cambio es el conocimiento de la vivencia del objeto de estudio.
Hermeneutica
Sostiene la no existencia de un saber objetivo; recupera el dialogo humano,el debate de ciertas cuestiones; busca recuperar el saber pre-científico.
Empirismo
Sostiene que no tenemos conocimientos innatos y que el unico origen del conocimiento humano es la experiencia y en la observancia de los hechos y sucesos medibles.

Es la rama de la filosofía que estudia e investiga la ciencia.

Epistemología y la ciencia

Epistemología

Filosofía

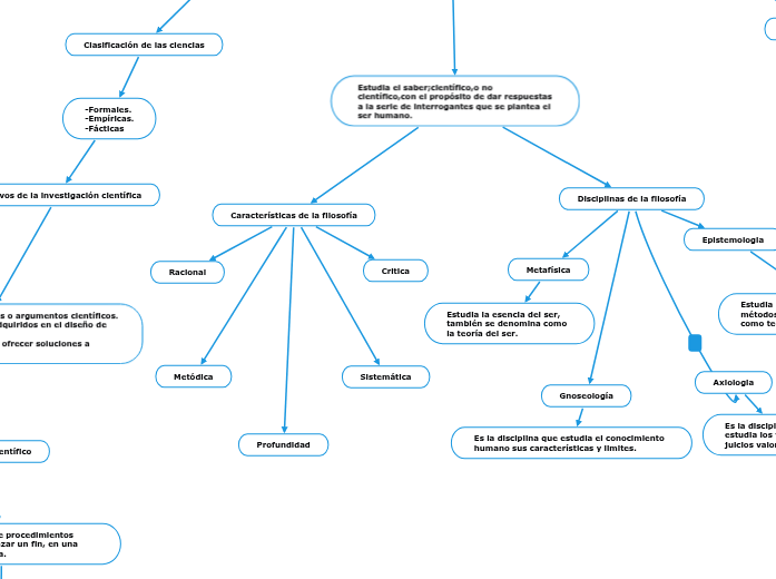
Estudia el saber;científico,o no científico,con el propósito de dar respuestas a la serie de interrogantes que se plantea el ser humano.
Disciplinas de la filosofía

Gnoseología

Es la disciplina que estudia el conocimiento humano sus características y limites.

Epistemologia

Estudia la estructura,fundamentos y métodos de la ciencia, también se denomina como teoría del conocimiento científico.

Metafísica

Estudia la esencia del ser, también se denomina como la teoría del ser.

Axiologia

Es la disciplina que estudia los valores y juicios valorativos.

Características de la filosofía

Sistemática

Metódica

Critica

Profundidad

Racional

Ciencia

La ciencia es un proceso el cual se complementa con una serie de conocimientos los cuales tiene como base la experiencia o prácticas científicas.
Clasificación de las ciencias

-Formales. -Empíricas. -Fácticas

objetivos de la investigación científica

-Profundizar y precisar acerca de tesis o argumentos científicos. -Llevar a la practica conocimientos adquiridos en el diseño de una investigación. -Establecer principios generales para ofrecer soluciones a problemas prácticos.

El método científico

Es una metodología de procedimientos ordenados, para alcanzar un fin, en una determinada disciplina.

Tipos de métodos

Hipotético deductivo

Inductivo

Deductivo