Categories: All - evolución - importancia - académica - estrategias

by adrian hernandez hernandez 4 years ago

265

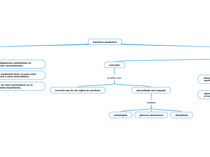
Escritura académica

Escritura académica

Escritura académica

Desarrollo

Evolución
la escritura académica fue actualizándose con el paso del tiempo.

debido a

mejor producción de aprendizaje

mejor forma de evaluación

mejores formas de escritura.

Importancia
Alumnos y maestros deben dominar la escritura académica.

egresados son marginados por no dominar el tema.

concepto
se define como

aprendizaje del lenguaje

mediante

disciplinas

géneros discursivos

estrategias

correcto uso de las reglas de escritura

Contexto

Estudiantes de nivel universitario no le toman la debida importancia.
la Escritura académica tiene un gran nivel de importancia a nivel universitario.
Según investigaciones estudiantes no logran redactar correctamente.