Categories: All - educação - engenharia - segurança - especialização

by Giovani Ropelato 3 years ago

243

ESPECIALIZAÇÃO EMCONTROLE E AUTOMAÇÃO100 - Copiar

ESPECIALIZAÇÃO EMCONTROLE E AUTOMAÇÃO100 - Copiar

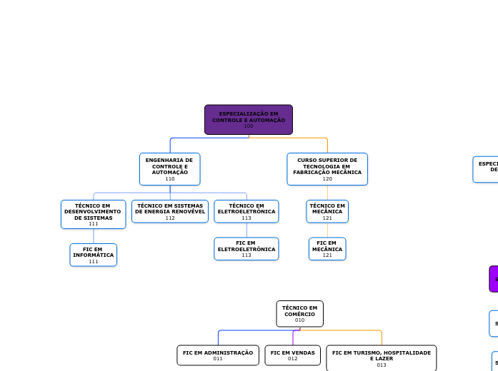
TÉCNICO EM COMÉRCIO 010

FIC EM TURISMO, HOSPITALIDADE E LAZER 013

FIC EM VENDAS 012

FIC EM ADMINISTRAÇÃO 011

MESTRADO EM EDUCAÇÃO PROFISSIONAL E TECNOLÓGICA PROFEPT 300

ESPECIALIZAÇÃO EM TEORIAS E METODOLOGIAS DA EDUCAÇÃO BÁSICA E PROFISSIONAL 300

FIC EM FORMAÇÃO PEDAGÓGICA 301

ESPECIALIZAÇÃO EM ENSINO DE LÍNGUA INGLESA 300

ESPECIALIZAÇÃO EM SEGURANÇA DO TRABALHO 200

TÉCNICO EM SEGURANÇA DO TRABALHO 201

FIC EM SEGURANÇA DO TRABALHO 201

ESPECIALIZAÇÃO EM CONTROLE E AUTOMAÇÃO 100

CURSO SUPERIOR DE TECNOLOGIA EM FABRICAÇÃO MECÂNICA 120

TÉCNICO EM MECÂNICA 121
FIC EM MECÂNICA 121

ENGENHARIA DE CONTROLE E AUTOMAÇÃO 110

TÉCNICO EM ELETROELETRÔNICA 113
FIC EM ELETROELETRÔNICA 113
TÉCNICO EM SISTEMAS DE ENERGIA RENOVÉVEL 112
TÉCNICO EM DESENVOLVIMENTO DE SISTEMAS 111
FIC EM INFORMÁTICA 111