Categories: All - actores - movimiento - expresión - modelos

by Laura Tatiana Garzón 5 years ago

687

Espectáculo escénico

Espectáculo escénico

GLADYS VELÁSQUEZ ZÁRATE

Teatro

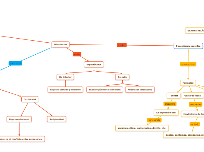
Occidental

Religiosidad
Representacional
Su base es el conflicto entre personajes.

Oriental

Presentacional
Su intención es describir hechos.
Expreiencia compartida
El hecho de estar observando, los hace parte del espectáculo.

Espectáculo escénico

Formatos

Musical
Canciones, bailes y diálogos.
De objetos
Animados

Teatro de sombras, negro, títeres.

Gesto-corporal
Movimiento de los actores

Gestos, pantomas, acrobacias, muecas, etc.

Textual
La expresión oral

Volúmen, ritmo, entoncación, dicción, etc.

Diferencias

Espectáculos
De calle

Puede ser interactivo

Espacio público al aire libre

De interior

Espacio cerrado y cubierto

Modelos
Clásicos

La acción tiene orden

Inicio/Nudo/Desenlace

Antigüedad grecolatina - XVIII

Teatro griego, romano, isabelino inglés, clásico francés.

Componentes dramáticos

Tragedia, comedia, tragicomedia, drama.

Vanguardistas

Alternativas

Rechaza el clasicismo y el realismo

Se buscaba una verdad espíritual

Movimientos artísticos modernos

Símbolo, abstracción, ritual.

Características

Variedades de medios expresivos
Poesía, música, pintura, arquitectura, etc...
Materialidad y acción
Utilería y personal de apoyo
Actuación en vivo
Presencial, vivo y en directo.
Temporalidad/Espacialidad
Un espacio y tiempo concreto