Categories: All - accesibles - interoperabilidad - metadatos - navegabilidad

by jhon ortiz 5 years ago

404

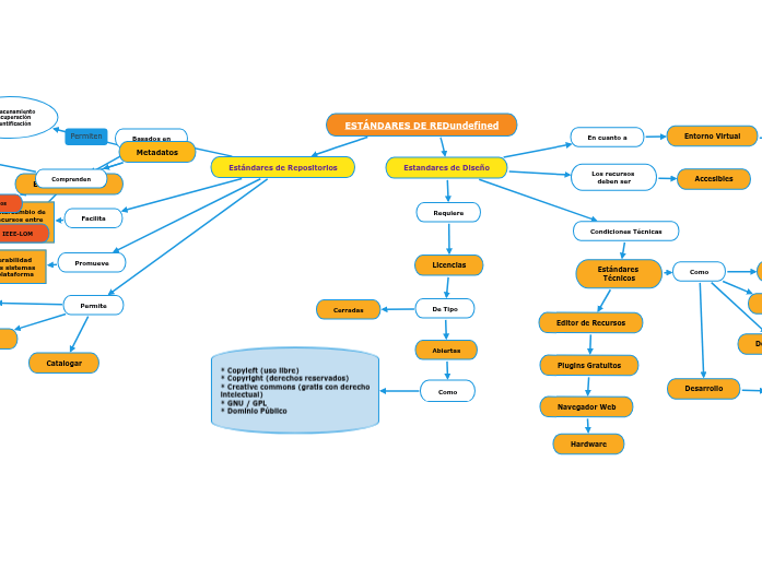
ESTÁNDARES DE RED

ESTÁNDARES DE RED

Metadatos

Comprenden

ISO/IEC/MLR
Un Nuevo Estándar de Metadatos para Recursos Educativos.
IEEE-LOM
Learning Object Metadata

Educativos

HR-XML

* Almacenamiento * Recuperación * Identificación

ESTÁNDARES DE RED

Estandares de Diseño

Condiciones Técnicas
Estándares Técnicos

Editor de Recursos

Plugins Gratuitos

Navegador Web

Hardware

Desarrollo

Algunos como

* HTML * XML * Javascript * CSS

Documentos

Audio

Imagen

Los recursos deben ser
Accesibles
En cuanto a
Entorno Virtual

Se tiene en cuenta

Navegabilidad

Instrucciones

Ventajas Emergentes

Carga de Contenidos

Iconogramas

Requiere
Licencias

De Tipo

Abiertas

Como

* Copyleft (uso libre) * Copyright (derechos reservados) * Creative commons (gratis con derecho intelectual) * GNU / GPL * Dominio Público

Cerradas

Estándares de Repositorios

Permite
Catalogar
Localizar
Indexar
Promueve
Operabilidad de los sistemas de plataforma

Mayor recuperación de Datos

Facilita
Intercambio de recursos entre repositorios diferentes
Basados en
Empaquetamiento