Categories: All - pueblos - méxico - expresión - estética

by FELIPE ANGELES MONDRAGON 4 years ago

241

Estética de la pintura mexicana

Estética de la pintura mexicana

Datos:

Felipe Ángeles Mondragón

ESTETICA Primer semestre

Estética de la pintura mexicana

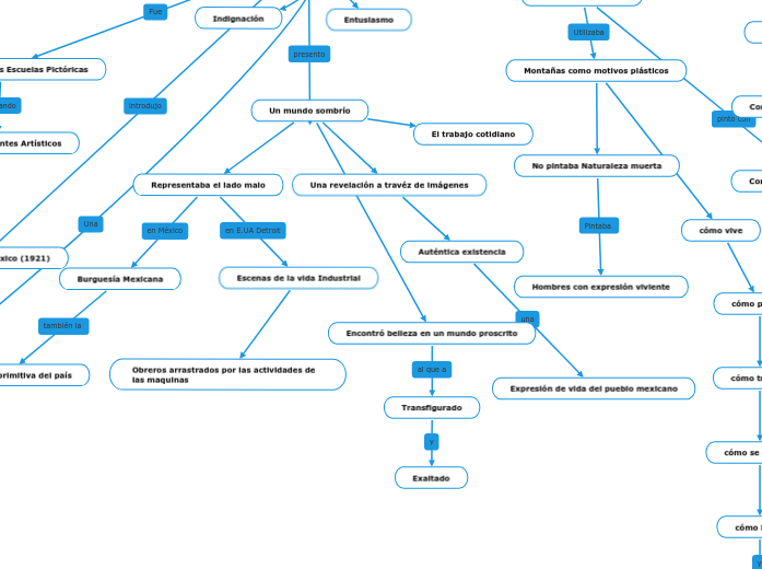
Diego Rivera

Elementos plasticos
Acuarelas (después de 1935)

Costumbres

Psicología del pueblo

Montañas como motivos plásticos

cómo vive

cómo padece

cómo trabaja

cómo se divierte

cómo lucha

cómo muere

encuadrando el paisaje de México

No pintaba Naturaleza muerta

Hombres con expresión viviente

1886-1957
Exprecion
visible

objetiva

Estética
El arte debe ser la Expresión

Contenido ideológico determinado

Condiciones Sociales del momento

Pintura Mural en México (1921)
Italia en 1920
Curioso por todas las Escuelas Pictóricas
Pintura Europea

Subtopic

un compendio de pinturas antes de 1921

Conocimientos

Nuevos continentes Artísticos
Entusiasmo
Indignación
Un mundo sombrío
Encontró belleza en un mundo proscrito

Transfigurado

Exaltado

El trabajo cotidiano
Una revelación a travéz de imágenes

Auténtica existencia

Expresión de vida del pueblo mexicano

Representaba el lado malo

Escenas de la vida Industrial

Obreros arrastrados por las actividades de las maquinas

Burguesía Mexicana

La parte más primitiva del país