Categories: All - adrenalina - cortisol - estrés - noradrenalina

by Alex Amador 4 years ago

268

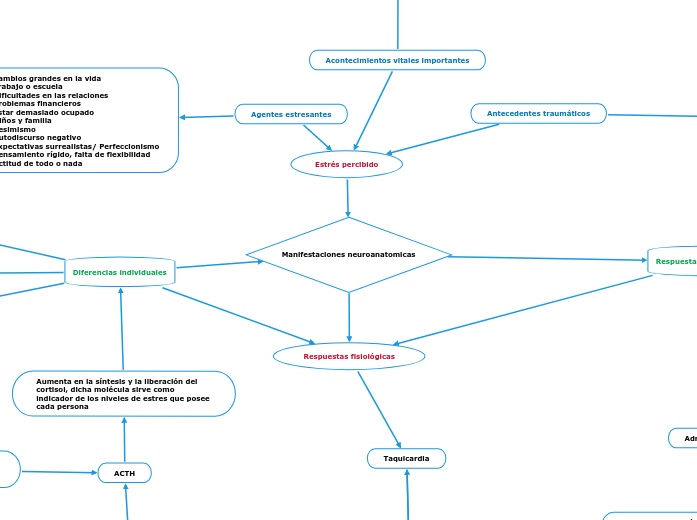
Estrés percibido

Estrés percibido

Hipotalamo libera CRH

En la adenohipófisis se da la liberación de ACTH a través de la vía sanguínea y llega a la corteza suprarrenal

Activación del eje hipotálamo hipofisiario adrenal

CRH

ACTH

Aumenta en la síntesis y la liberación del cortisol, dicha molécula sirve como indicador de los niveles de estres que posee cada persona

Baja concentración de la glucosa en la sangre

Catalizadores de respuestas al estrés

Estres emocional

Sobrecarga fisica

Pasar frio

No dormir lo suficiente

Hambre

Libera mayor cantidad de cortisol

Cortisol

Inhibición de la liberación de insulina

Viaja por todo el sistema nervioso que hay en el cerebro y aumenta la activación de las areas

Aumenta el sentido de la alerta

Tronco del encéfalo

Locus coeruleus

Noradrenalina

S.N.A Simpatico

Conecta a través de los nervios con las glandulas suprarrenales de la corteza suprarrenal

Se da una conexión en la medula suprarrenal

Diabetes

Tensión arterial

Se inhibe el sistema inmune en un caso de un mayor nivel de estrés

Se genera una vulnerabilidad en la persona a sufrir mayores efectos en las enfermedades fisiológicas que puede estar enfrentando la persona y por ende se ven implicados otros sistemas que conforman el cuerpo humano.

Frecuencia respiratoria

Taquicardia

Gasto cardíaco

Adrenalina

Respuestas conductuales

Nuestra alerta sube y puede darse una reacción de lucha o huida que suscita a una mayor agresividad o una tristeza en el individuo.

Diferencias individuales

Las respuestas a la ACTH y del cortisol al estrés es mas importante en el hombre que en la mujer.

A nivel hipofisiario no existen diferencias en las respuestas del hombre y la mujer a la CRH.

En situación basal el hombre secreta más ACTH que la mujer, pero en la periferia los niveles de cortisol son idénticos, lo que sugiere un aumento de la sensibilidad de la corticosuparrenal a la ACTH en la mujer.

Agentes estresantes

Cambios grandes en la vida Trabajo o escuela Dificultades en las relaciones Problemas financieros Estar demasiado ocupado Niños y familia Pesimismo Autodiscurso negativo Expectativas surrealistas/ Perfeccionismo Pensamiento rígido, falta de flexibilidad Actitud de todo o nada

Antecedentes traumáticos

una emoción o impresión negativa fuerte que produce un daño duradero

Acontecimientos vitales importantes

Los acontecimientos vitales mayores son aquellas situaciones que requieren que la persona haga ajustes o cambios considerables en su vida. Debido a que no son fáciles de solucionar pueden prolongarse durante bastante tiempo. Pueden surgir de problemas familiares, personales o económicos

Estrés percibido

Manifestaciones neuroanatomicas

Respuestas fisiológicas