Categories: All - colaboración - educación - obligatoriedad - japón

by Maria Rivera 2 years ago

519

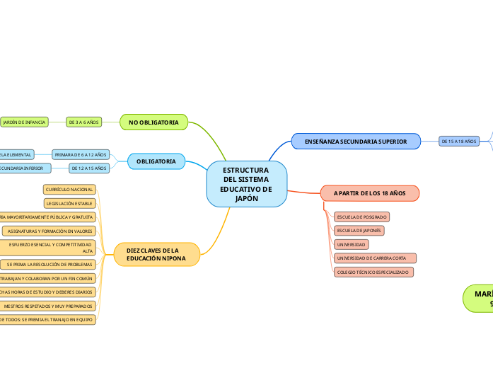
ESTRUCTURA DEL SISTEMA EDUCATIVO DE JAPÓN

ESTRUCTURA DEL SISTEMA EDUCATIVO DE JAPÓN

MARÍA RIVERA Q. 9-706-602

ESTRUCTURA DEL SISTEMA EDUCATIVO DE JAPÓN

.

DIEZ CLAVES DE LA EDUCACIÓN NIPONA

EDUCAR ES TRABAJO DE TODOS: SE PREMIA EL TRANAJO EN EQUIPO
MESTROS RESPETADOS Y MUY PREPARADOS
MUCHAS HORAS DE ESTUDIO Y DEBERES DIARIOS
TRABAJAN Y COLABORAN POR UN FIN COMÚN
SE PRIMA LA RESOLUCIÓN DE PROBLEMAS
ESFUERZO ESENCIAL Y COMPETITIVIDAD ALTA
ASIGNATURAS Y FORMACIÓN EN VALORES
EDUCACIÓN OBLIGATORIA MAYORITARIAMENTE PÚBLICA Y GRATUITA
LEGISLACIÓN ESTABLE
CURRÍCULO NACIONAL

OBLIGATORIA

DE 12 A 15 AÑOS
ENSEÑANZA SECUNDARIA INFERIOR
PRIMARA DE 6 A 12 AÑOS
ESCUELA ELEMENTAL

NO OBLIGATORIA

DE 3 A 6 AÑOS
JARDÍN DE INFANCIA

A PARTIR DE LOS 18 AÑOS

COLEGIO TÉCNICO ESPECIALIZADO
UNIVERSIDAD DE CARRERA CORTA
UNIVERSIDAD
ESCUELA DE JAPONÉS
ESCUELA DE POSGRADO

ENSEÑANZA SECUNDARIA SUPERIOR

DE 15 A 18 AÑOS
A DISTANCIA
SEMIESCOLARIZADA
TIEMPO COMPLETO