Categories: All - resultados - análisis - instrucción - evaluación

by Esmeralda Alcala 4 years ago

538

Estructuras textuales y procesos de comprensión

Estructuras textuales y  procesos de comprensión

Estructuras textuales y procesos de comprensión

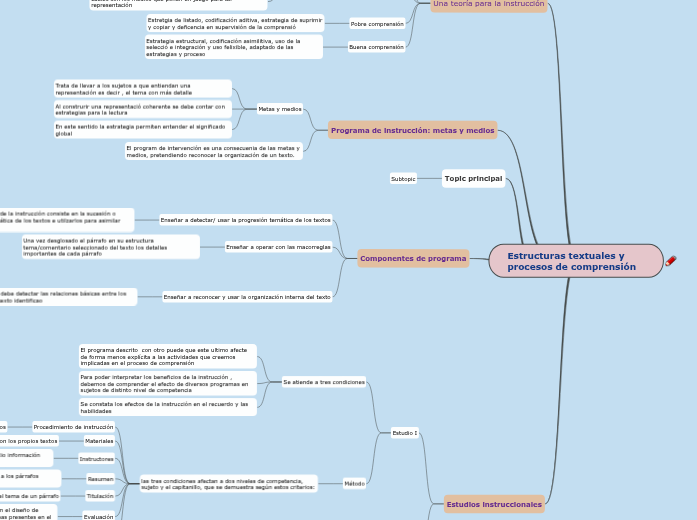
Estudios instruccionales

Estudio II
Es un análisis inter-intra con las puntuaciones antes/después de las diferentes medidas

Discusión

Los resultados concuerdan con el estudio, en la aprendizaje instructivo y la comprensión favorece al sujeto

Se obtuvo que hay diferencias entre la medición de variables, en las ideas recordadas, es decir en la tarea de titulación

Estudio I
Método

las tres condiciones afectan a dos niveles de competencia, sujeto y el capitanillo, que se demuestra según estos criterios:

Resultados

Los datos se obtienen en un análisis de ganancias obtenidas mediante un análisis de varianza

Evaluación

Por el recuerdo el sujeto fue valorado según el diseño de Meyer(ideas centrales, ideas a detalle e ideas presentes en el recuerdo)

Titulación

Evalúa las capacidades para identificar el tema de un párrafo

Resumen

Aplicación de las macrorreglas y da lugar a los párrafos demasiado a artificiales

Instructores

Se asignan al azar a un grupo que no se le dio información adicional

Materiales

Son los propios textos

Procedimiento de instrucción

Las sesiones se desarrollan en grupos

Se atiende a tres condiciones

Se constata los efectos de la instrucción en el recuerdo y las habilidades

Para poder interpretar los beneficios de la instrucción , debemos de comprender el efecto de diversos programas en sujetos de distinto nivel de competencia

El programa descrito con otro puede que este ultimo afecte de forma menos explícita a las actividades que creemos implicadas en el proceso de comprensión

Componentes de programa

Enseñar a reconocer y usar la organización interna del texto
Aqui el sujeto debe detectar las relaciones básicas entre los elemntos del texto identificao

Supervisar

Anticipar y predecir

Organización interna

Macorreglas

Progresión temática

Enseñar a operar con las macorreglas
Una vez desglosado el párrafo en su estructura tema/comentario seleccionado del texto los detalles importantes de cada párrafo
Enseñar a detectar/ usar la progresión temática de los textos
El primer paso de la instrucción consiste en la sucesión o progresión temática de los textos e utilzarlos para asimilar cualquier texto

Topic principal

Subtopic

Programa de instrucción: metas y medios

El program de intervención es una consecuenia de las metas y medios, pretendiendo reconocer la organización de un texto.
Metas y medios
En este sentido la estrategia permiten entender el significado global
Al construrir una representació coherente se debe contar con estrategias para la lectura
Trata de llevar a los sujetos a que entiendan una representación es decir , el tema con más detalle

Una teoría para la instrucción

Buena comprensión
Estrategia estructural, codificación asimilitiva, uso de la selecció e integración y uso felixible, adaptado de las estrategias y proceso
Pobre comprensión
Estretgia de listado, codificación aditiva, estrategia de suprimir y copiar y deficencia en supervisión de la comprensió
Dos son las cuestiones de estos sujetos
cuáles son los medios que ponen en juego para tal representación
qué obtienen tras la lectura, que tipo de representación construyen en la memoria
Característica de los sujetos con una pobre capacidad de comprensión