Categories: All - ejecución - planificación - auditoría - evidencias

by Jessenia Ausique 7 years ago

346

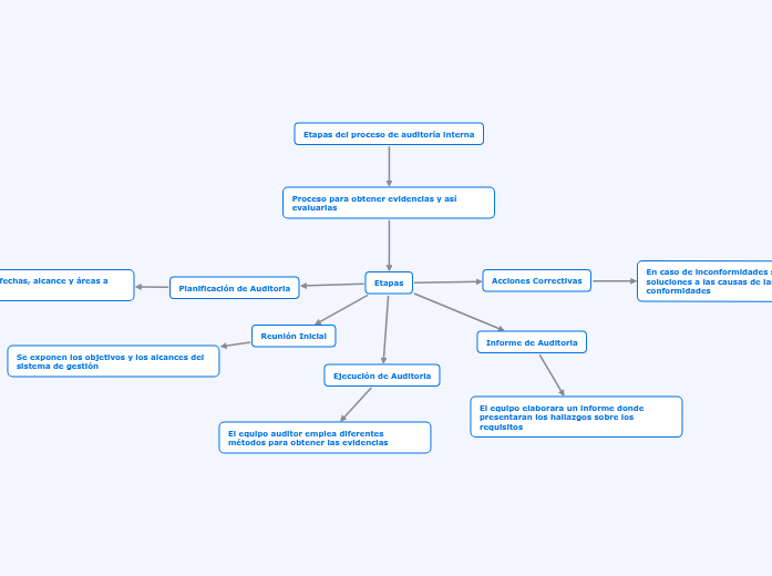
Etapas del proceso de auditoría interna

Etapas del proceso de auditoría interna

Etapas del proceso de auditoría interna

Proceso para obtener evidencias y así evaluarlas

Etapas
Acciones Correctivas

En caso de inconformidades se establecen soluciones a las causas de las no conformidades

Informe de Auditoria

El equipo elaborara un informe donde presentaran los hallazgos sobre los requisitos

Ejecución de Auditoria

El equipo auditor emplea diferentes métodos para obtener las evidencias

Reunión Inicial

Se exponen los objetivos y los alcances del sistema de gestión

Planificación de Auditoria

Se planifica las fechas, alcance y áreas a auditar