Categories: All - diversidade - ética - solidariedade - democracia

by Marina Ribeiro 9 years ago

500

ética do género humano - grupo 6

ética do género humano - grupo 6

Enfraquecimento do civismo, fuga e refúgio

Complexidades politicas, económicas e sociais

Consciência individual

Consciência e espírito

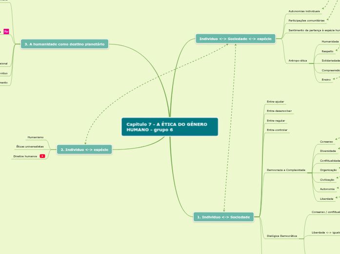
Capítulo 7 - A ÉTICA DO GÉNERO HUMANO - grupo 6

1. Individuo <-> Sociedade

Futuro da democracia

Redução de referências e horizontes

Redução da economia ao crescimento

Redução do politico ao técnico e económico

Manipulações

Cegueira

Ignorância

Burocracia

Técnica

Ciência

Dialógica Democrática
Comunidade nacional / antagonismos sociais e ideológicos

Organização económica e social

Responsabilidade dos indivíduos ou grupos

Sistemas autoritários

Liberdade <-> igualdade <->fraternidade

Igualdade para as mulheres e homens

Acessos

Trabalho

Casal

Consenso / conflitualidade
Democracia e Complexidade
Liberdade
Autonomia
Civilização
Organização
Conflitualidade
Diversidade
Consenso
Entre-controlar
Entre-regular
Entre-desenvolver
Entre-ajudar

Individuo <-> Sociedade <-> espécie

Antropo-ética
Ensino
Compreensão
Solidariedade
Respeito
Sentimento de pertença à espécie humana
Participações comunitárias
Autonomias individuais

2. Individuo <-> espécie

Direitos humanos
Éticas universalistas
Humanismo

3. A humanidade como destino planetário

Desenvolvimento
Propósito ético: Expansão e livre expressão do individuo
Processo multidimensional
Humanidade
Noção de ética
Comunidade de destino: aconteça o que acontecer, terminamos todos de forma igual
Realidade vital
Pátria
Inclusão
Relação entre individuo singular e espécie humana