Categories: All - enfermedad - nutrición - violencia - contaminación

by GIOVANNA BELEN SIRLOPU ALTAMIRANO 2 years ago

345

FACTORES DETERMINANTES DE LA SALUD Y CONDICIONANTES DE LA ENFERMEDAD EN LA MUJER PERUANA

FACTORES DETERMINANTES DE LA SALUD Y CONDICIONANTES DE LA ENFERMEDAD EN LA MUJER PERUANA

INTEGRANTES

GRUPO 06

TICLIAHUANCA FLORES, ROMELIA
RAMIREZ URIARTE, JUNIOR ULISES
SIRLOPÚ ALTAMIRANO, GIOVANNA BELÉN
CHERREZ RAMIREZ, CHANTALL
ATALAYA BUSTAMANTE, ESTRELLITA YAMILET

FACTORES DETERMINANTES DE LA SALUD Y CONDICIONANTES DE LA ENFERMEDAD EN LA MUJER PERUANA

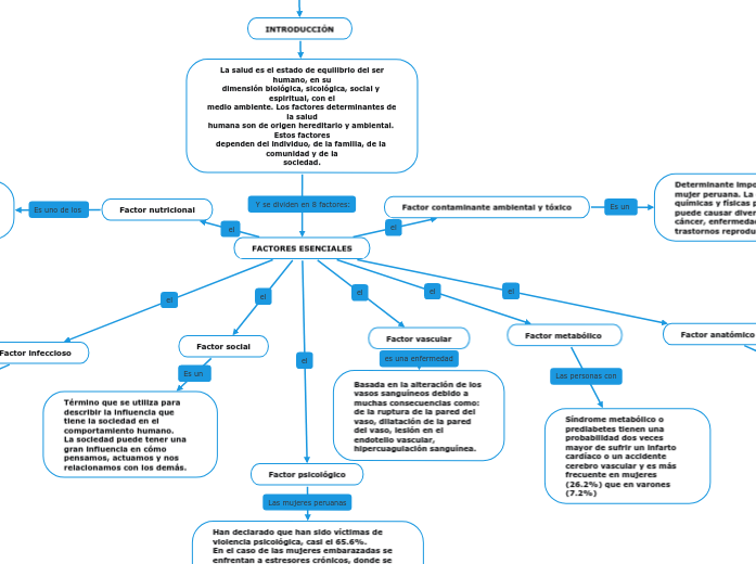
INTRODUCCIÓN

La salud es el estado de equilibrio del ser humano, en su dimensión biológica, sicológica, social y espiritual, con el medio ambiente. Los factores determinantes de la salud humana son de origen hereditario y ambiental. Estos factores dependen del individuo, de la familia, de la comunidad y de la sociedad.
FACTORES ESENCIALES

Factor vascular

Basada en la alteración de los vasos sanguíneos debido a muchas consecuencias como: de la ruptura de la pared del vaso, dilatación de la pared del vaso, lesión en el endotelio vascular, hipercuagulación sanguínea.

Factor metabólico

Síndrome metabólico o prediabetes tienen una probabilidad dos veces mayor de sufrir un infarto cardíaco o un accidente cerebro vascular y es más frecuente en mujeres (26.2%) que en varones (7.2%)

Factor anatómico

Alteraciones cromosómicas, tanto en número como en forma se consideran también como defectos anatómicos . Actualmente se reconoce que estos defectos anatómicos se asocian a defectos nutricionales y vasculares.

Factor contaminante ambiental y tóxico

Determinante importante de la salud de la mujer peruana. La exposición a sustancias químicas y físicas presentes en el ambiente puede causar diversas enfermedades como cáncer, enfermedades respiratorias y trastornos reproductivos.

Factor infeccioso

Utilizado para describir la causa de enfermedades infecciosas en humanos y animales. A menudo se refiere a los microorganismos, como bacterias, virus, hongos y parásitos, que pueden invadir el cuerpo y causar una respuesta inflamatoria.

Factor psicológico

Han declarado que han sido víctimas de violencia psicológica, casi el 65.6%. En el caso de las mujeres embarazadas se enfrentan a estresores crónicos, donde se altera el equilibrio materno fetal, donde la mujer no tiene apoyo de sus padres o a sido violada , causando efectos como bajo de ánimo o suicidios.

Factor social

Término que se utiliza para describir la influencia que tiene la sociedad en el comportamiento humano. La sociedad puede tener una gran influencia en cómo pensamos, actuamos y nos relacionamos con los demás.

Factor nutricional

Principales determinantes de la salud de la mujer peruana. La falta de una alimentación adecuada y equilibrada puede llevar a diversas enfermedades como la desnutrición, la anemia y la obesidad.