Categories: All - farmacología - antihistamínicos - bronquios - asma

by Fernanda Mera Collazos 4 years ago

398

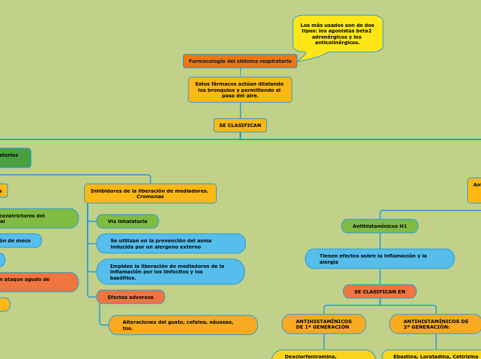
Farmacología del sistema respiratorio

Farmacología del sistema respiratorio

Los más usados son de dos tipos: los agonistas beta2 adrenérgicos y los anticolinérgicos.

Farmacología del sistema respiratorio

Estos fármacos actúan dilatando los bronquios y permitiendo el paso del aire.

SE CLASIFICAN
Fármacos expectorantes y mucolíticos

El objetivo es modificar las secreciones bronquiales y facilitar su expulsión.

Se usan cuando se producen cambios en la secreción

Fármacos antitusígenos

estreñimiento

somnolencia

náuseas

Depresión respiratoria

Son derivados opiáceos

Codeína, dihidrocodeína, dextrometorfano

Fármacos antihistamínicos

Antagonizan o bloquean los receptores a los que se une la histamina para ejercer su acción

Aumentan la sensibilidad de la piel al sol

cardiovascular

Taquicardias e hipotensión (sólo terfenadina y astemizol)

Gastro intestinal

Anorexia, vómitos, diarrea

Efectos anticolinérgicos

sequedad de boca, retención urinaria, estreñimiento

SNC

Somnolencia, sedación, visión doble, delirio

Antihistamínicos H2

Tienen efectos sobre la secreción ác. gástrica.

Mayor duración del efecto

Inicio acción más tardío

No efecto anticolinérgico

Antihistamínicos H1

Tienen efectos sobre la inflamación y la alergia

SE CLASIFICAN EN

ANTIHISTAMÍNICOS DE 2ª GENERACIÓN:

Ebastina, Loratadina, Cetirizina

ANTIHISTAMÍNICOS DE 1ª GENERACIÓN

Dexclorfeniramina, Difenhidramina, Hidroxicina, Prometazina.

Fármacos antiinflamatorios bronquiales

Inhibidores de la liberación de mediadores. Cromonas

Alteraciones del gusto, cefalea, náuseas, tos.

Impiden la liberación de mediadores de la inflamación por los linfocitos y los basófilos.

Se utilizan en la prevención del asma inducida por un alergeno externo

Via inhalatoria

Antagonistas de leucotrienos

cefalea

No estás indicados en ataque agudo de asma

Administración oral

aumentan la producción de moco

Los LT son potentes constrictores del músculo liso bronquial

Glucocorticoides

Efectos adversos

afonía

Ronquera

SU MECANISMO DE ACCION ES

Disminución de la producción de moco

Disminución del broncoespasmo

Diminución del efecto inflamatorio

Fármacos broncodilatadores

Teofilina y derivados

tiene menos potencia broncodilatadora

Se administra vía oral en comprimidos de liberación retardada

Su absorción puede verse modificada por los alimentos

Anticolinérgicos

Bromuro de Ipratropio, Bromuro de Tiotropio

De elección en EPOC y en caso de intolerancia a agonistas β2.

Reacciones adversas:

retención urinaria

visión borrosa

Boca seca

β-Adrenérgicos

EFECTOS ADVERSOS

hiperglucemia

hipotensión

taquiarritmias

Temblor

Son los broncodilatadores más potentes

aumentan la secrecion de moco

relajan la musculatura lisa bronquial

Actúan sobre los receptores β2- adrenérgicos del árbol bronquial.