Categories: All - percepción - lenguaje - empirismo - proposiciones

by Dany Ram 8 years ago

988

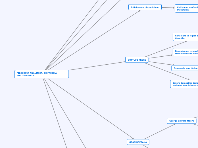
FILOSOFÍA ANALÍTICA. DE FREGE A WITTGENSTEIN

FILOSOFÍA ANALÍTICA. DE FREGE A WITTGENSTEIN

El lenguaje no es una creación de la mente sino de la evolución humana.

Interpreta el mundo como la totalidad de los hechos.

Todos los problemas filosóficos se basan en un mal entendimiento de la lógica de nuestro lenguaje.

Las proposiciones de la lógica

Las considera vacuas.

Entiende la filosofía como:

Una lucha contra el embrujamiento de la razón.

LUDWIG WITTGENSTEIN

Principios empíricos y sintéticos

Principios analíticamente verdaderos de la lógica y la matemática.

Dos clases de proposiciones verdaderas

Diferencian las afirmaciones con sentido de las ciencias (naturales) de las declaraciones sin sentido de la metafísica.

Requieren un método exacto cuyo núcleo estará constituido por la lógica formal.

Consideran inútil la filosofía si no se fundamenta como ciencia exacta

Sus miembros están de acuerdo en dos opiniones:

Rechazan toda filosofía con excepción de una fundamentación o lógica de las ciencias.

Se forma en la década de 1920

LOS CÍRCULOS DE VIENA Y BERLÍN

Une la crítica del conocimiento y la crítica del lenguaje.

Atomismo lógico

Distingue diversos grados (tipos) de objetos

Teoría de los tipos

Busca un saber que sea «tan seguro que ninguna persona razonable pueda dudar de él».

Toma como modelo las matemáticas

Bertrand Russell

Es el precursor de una orientación nueva en filosofía moral

La metaética

La propiedad de «bueno» es accesible únicamente a una intuición mental.

Distingue entre la conciencia y la percepción de su objeto

Declara saber con seguridad que existe una realidad independiente de la conciencia.

Un nuevo análisis de la percepción.

George Edward Moore

GRAN BRETAÑA

Quiere demostrar todas las proposiciones matemáticas únicamente por principios lógicos.

Desarrolla una lógica de proposiciones

Permite juntar proposiciones simples para formar otras más complejas

De modo que su verdad o falsedad dependa de los valores de verdad de las proposiciones simples.

Analiza (descompone) el lenguaje

Descubre un lenguaje artificial completamente formalizado

El lenguaje carece de cualquier semejanza con los lenguajes naturales.

Considera la lógica como una parte de la filosofía.

GOTTLOB FREGE

Solo admite en filosofía proposiciones analíticas

Influida por el empirismo

Cultiva un profundo escepticismo frente a la metafísica.

Filosofía analítica porque

Crítica Lingüística

Acabar con el dominio de la palabra sobre el intelecto humano

Aborda el lenguaje

FILOSOFÍA ANALÍTICA. DE FREGE A WITTGENSTEIN