Categories: All - luz - glicose - energia - nutrição

by Giovanna Oliveira 7 years ago

466

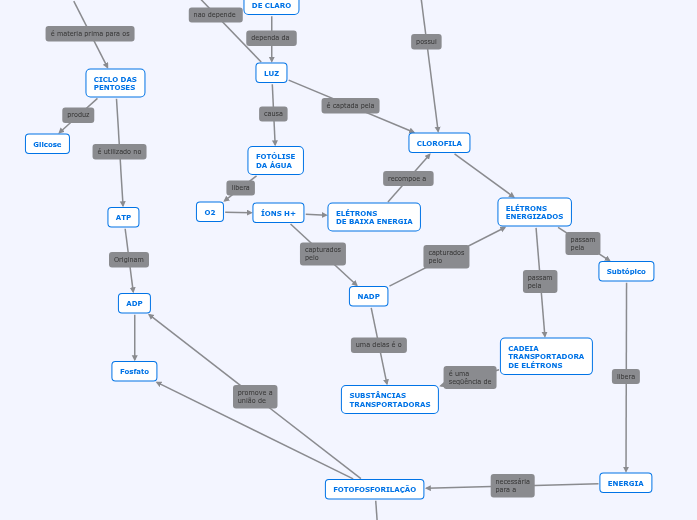
Fotossíntese

Fotossíntese

NUTRIÇÃO DAS PLANTA

CLOROPLASTO

CLOROFILA
ELÉTRONS ENERGIZADOS

CADEIA TRANSPORTADORA DE ELÉTRONS

Subtópico

ENERGIA

FOTOFOSFORILAÇÃO

SINTETASE DO ATP

ALGAS
PLANTAS

REAÇÕES DE CLARO

LUZ
FOTÓLISE DA ÁGUA

O2

ÍONS H+

NADP

SUBSTÂNCIAS TRANSPORTADORAS

ELÉTRONS DE BAIXA ENERGIA

REAÇÕES DE ESCURO

CO2
CICLO DAS PENTOSES

ATP

ADP

Fosfato

Glicose