Categories: All - herramientas - cronograma - tiempo - proyecto

by MARIO OSORIO 4 years ago

431

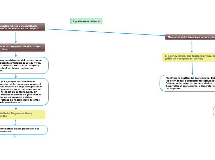
Fundamentación teórica y metodológica para la gestión del tiempo de un proyecto

Fundamentación teórica y metodológica para la gestión del tiempo de un proyecto

Topic flotante

Ingrid Johanna Solano R.

Fundamentación teórica y metodológica para la gestión del tiempo de un proyecto

Elementos del cronograma del proyecto

El PMBOK propone una descripción general de la gestión del cronograma del proyecto
Planificar la gestión del cronograma, Definir las actividades, Secuenciar las actividades, Estimar la duración de las actividades, Desarrollar el cronograma, y Controlar el cronograma.

En los Elementos del cronograma del proyecto podemos encontrar:

Usuario: -Equipo de proyecto -Interesados -Contratista

Salidas: -Cronograma del proyecto

Técnicas: - Estimación de tiempos - Secuencia de actividades -Diagrama de red - Ruta crítica - Diagrama de Gantt -Compresión

Entradas: - EDT - Restricciones - Dependencias externas - Calendario de recursos - Documentos de aprobación del proyecto

Suministro: -Financiador -Organización -Interesados

Herramientas de programación del tiempo de un proyecto.

la correcta administración del tiempo en un proyecto permite anticipar: ¿qué ocurrirá?, ¿Cuándo ocurrirá?, ¿Por cuanto tiempo? y ¿en qué orden? se deben realizar las actividades.
El PMBOK por ejemplo propone hablar mejor de gestión del cronograma ya que el tiempo como recurso no se puede gestionar pero si se gestionan las actividades que se pueden o no hacer en su transcurso, sin embargo, cuando hablamos de gestionar el cronograma en un proyecto existen múltiples formas de hacerlo pero de entre ellas las más populares son:

Lista de actividades, Diagrama de Gant y Diagrama de Red

De las herramientsas de programación del tiempo se destacan:

Estimación por tres valores

Puede lograrse una mayor exactitud tomando en consideración el grado de incertidumbre y el riesgo. Para determinar esta estimación, se utiliza el método PERT4, el cual calcula la duración esperada utilizando la siguiente fórmula: De = (O + 4M + P) / 6

Donde: De = duración esperada O = duración optimista M = duración más probable (realista) P = duración pesimista

Adicionalmente, para desarrollar los estimados de duración, se deben incluir reservas por contingencias o de tiempo. Estas pueden ser un porcentaje de la duración estimada de una actividad, una cantidad fija de períodos de trabajo o pueden calcularse por medio del análisis de los riesgos del proyecto. A medida que se disponga de mayor información, la reserva puede usarse, reducirse o eliminarse. La contingencia debe identificarse claramente en el cronograma o incluirse como un factor en las actividades cuya duración, a juicio del equipo del proyecto, es difícil estimar con precisión.

Estimación paramétrica

Utiliza una relación estadística entre datos históricos y otras variables para calcular una estimación de los parámetros de una actividad tales como el costo y la duración; por ejemplo, horas hombre o metros cuadrados. Con esta técnica se pueden obtener niveles más altos de exactitud, pero toma más tiempo y es más costosa.

Estimación Análoga

Es una técnica para estimar la duración o el costo de una actividad o un proyecto mediante el uso de información histórica. Utiliza parámetros de un proyecto anterior similar, tales como la duración, el presupuesto y la complejidad. Por lo general, es menos costosa respecto a las otras técnicas, pero también tiene menor exactitud.

Juicio de expertos

Basado en Experiencias previas en otros proyectos de características similares los expertos pueden proporcionar tiempos estimados de duración. Esta técnica es útil para aquellas actividades en las que el equipo tiene bastante experiencia en proyectos similares.

Tipos de actividades en un proyecto

Sucesoras
Se refiere en éste caso a las actividades que se deben iniciar "después de" Otra actividad, normalmente, esto sucede porque la actividad predecesora brinda la entrada o insumos que se requieren para su ejecución.
Predecesoras
Éste término se emplea para designar las actividades que se deben realizar "antes de" otra actividad, en una programación o cronología, En un planteamiento de Ruta crítica suelen ser las actividades que necesitan realizarse para darle continuidad al proyecto.