Categories: All - académicos - operadores - resultados - búsqueda

by Carme Reig 4 years ago

308

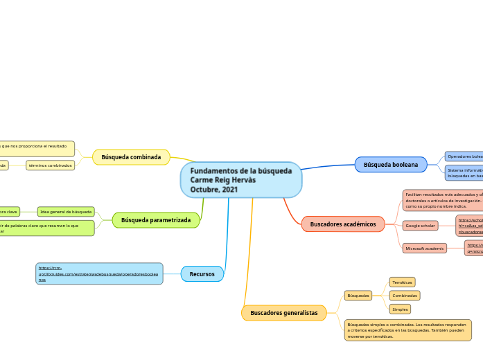
Fundamentos de la búsqueda Carme Reig Hervàs Octubre, 2021

Fundamentos de la búsqueda
Carme Reig Hervàs
Octubre, 2021

Fundamentos de la búsqueda Carme Reig Hervàs Octubre, 2021

Recursos

https://rcm-upr.libguides.com/estrategiasdebusqueda/operadoresbooleanos

Búsqueda parametrizada

Funciona a partir de palabras clave que resuman lo que queremos buscar
Idea general de búsqueda
Palabra clave

Búsqueda combinada

términos combinados
resultado de búsqueda
Combinación de términos que nos proporciona el resultado deseado de búsqueda

Buscadores generalistas

Búsquedas simples o combinadas. Los resultados responden a criterios especificados en las búsquedas. También pueden moverse por temáticas.
Búsquedas
Simples
Combinadas
Temáticas

Buscadores académicos

Microsoft academic
https://academic.microsoft.com/search?q=microsoft%20academic&f=&orderBy=0&skip=0&take=10
Google scholar
https://scholar.google.es/scholar?hl=ca&as_sdt=0%2C5&q=buscadores+académicos&btnG=&oq=buscadores+a
Facilitan resultados más adecuados y oficiales como tesis doctorales o artículos de investigación. Con fines académicos, como su propio nombre indica.

Búsqueda booleana

Sistema informático que combina palabras para definir búsquedas en bases de datos
Operadores boleanos