Categories: All - poemas - emociones - sentimientos - lírica

by Samuel David Guzman Gomez 2 years ago

276

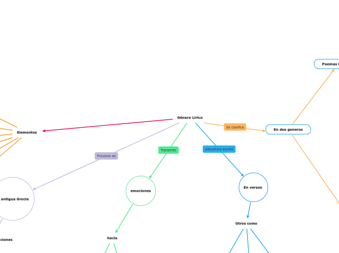
Género Lirico

Género Lirico

Género Lirico

emociones

hacia
Objetos
Personas

La antigua Grecia

en esas composiciones
Acompañado de la Lira.

Elementos

Objeto Lirico
Es el sujeto u objeto al cual se refiere el hablante lírico
Hablante Lirico
El ser ficticio que habla y transmite sus sentimientos en el poema
Temple de ánimo
Estado de ánimo en que se encuentra el yo poético
Actitud Lirica
Forma en el que el yo poético se expresa
Tema
Asunto principal que se reitera a lo largo de todo el poema
Motivo Lirico
Sentimiento predominante sobre el cual construye el poema

En versos

Otros como
Estrofas
Rima
Poemas

En dos generos

Poemas Menores
EPIGRAMA

Poema ingenioso, festivo y satítico

MADRIGAL

Poema asociado al canto. Tema amoroso o pastoril

LETRILLA

Poema con estribillo, para ser cantado

Poemas Mayores
ODA

Tiende a exaltar y elogiar un tema u objeto.

HIMNO

Canción exaltada

CANCIÓN

Poema admirativo, expresa una emoción o sentimiento

ÉGLOGA

De carácter bucóñico (Vida Campestre)

ELEGÍA

Meditativo y melancólico

SÁTIRA

Poema mordaz, irónico, burlesco