Categories: All - fenotipo - genética - genotipo - mutación

by Anderson Hilton 5 years ago

447

Genética - UNAD 151009A_761

Genética - UNAD
  151009A_761

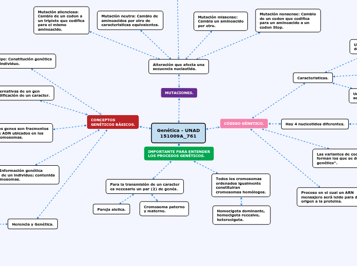
Unidireccional: El triplete se lee en un único sentido

No es ambiguo: Cada triplete tiene un significado.

Universal: Guia la traducción de casi todos los organismos.

Caracteristicas.

Permite traducir la información del ADN en forma de nucleotidos al lenguaje de las proteinas.

Las variantes de codones y aminoacidos forman los que se denomina "código genético".

Cada triplete o codon esta formado por 3 bases; se pueden formar 64 codones distintos

Hay 4 nucleotidos diferentes.

Según el codon en cuestion, se puede incorporar uno de los 20 aminoacidos posibles.

Leído a través de tripletes o conjuntos de 3 bases.

Proceso en el cual un ARN mensajero será leido para dar origen a la proteina.

CÓDIGO GÉNETICO.

Se manifiestan en el órganismo como una deficiencia o una enfermedad.

Existes distintos tipos de mutaciones que pueden afectar de mayor o menor medida a la proteina final.

Frameshift: Cambio marco de lectura, se incorpora aminoacidos diferentes en la proteina.

Adición o deleción de bases.

Mutación nonsense: Cambio de un codon que codifica para un aminoacido a un codon Stop.

Mutación missense: Cambia un aminoacido por otro.

Mutación neutra: Cambio de aminoacidos por otro de caracteristicas equivalentes.

Mutación silenciosa: Cambio de un codon a un triplete que codifica para el mismo aminoacido.

Alteración que afecta una secuencia nuclaotida.

MUTACIONES.

Homocigota dominante, homocigota recesivo, heterocigota.

Todos los cromosomas ordenados igualmente constituiran cromosomas homólogos.

Cromosoma paterno y materno.

Pareja alelica.

Para la transmisión de un caracter es necesario un par (2) de genés.

IMPORTANTE PARA ENTENDER LOS PROCESOS GENÉTICOS.

Fenotipo: Expresión externa del genotipo.

Genotipo: Constitución genética de un individuo.

Dominantes y recesivos.

Alelos: Alternativas de un gen para la codificación de un caracter.

ARN.

Color de ojos, cabello, piel, etc.

Estos genés codifican para un determinado caracter.

Los genes son fracmentos de ADN ubicados en los cromosomas.

Cromosomas: Donde se asienta la información genética.

Genoma: Información genética especifica de un individuo; contenida en los cromosomas.

Genética: Estudia la herencia y variación.

Herencia: Transmisión de caracteres hereditarios, generación en generación.

No deben ser usados como sinonimos.

Herencia y Genética.

CONCEPTOS GENÉTICOS BÁSICOS.

Genética - UNAD 151009A_761