Categories: All - gestión - estrategias - valoración - análisis

by Luis Alfredo Rojas 4 years ago

314

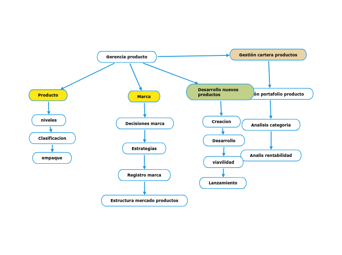
Gestión cartera productos

Gestión cartera productos

Gerencia producto

Desarrollo nuevos productos

Creacion
Desarrollo

viavilidad

Lanzamiento

Marca

Decisiones marca
Estrategias

Registro marca

Estructura mercado productos

Producto

niveles
Clasificacion

empaque

Gestión cartera productos

Valoración portafolio producto

Analisis categoria
Analis rentabilidad