Categories: All - colaboración - educación - análisis - redes

by Michelle Martinez B 6 years ago

295

HERRAMIENTAS COLABORATIVAS PARA LA ENSEÑANZA USANDO TECNOLOGÍAS WEB WEBLOGS, REDES SOCIALES, WIKIS,WEB 2.0

HERRAMIENTAS COLABORATIVAS PARA LA ENSEÑANZA USANDO TECNOLOGÍAS WEB WEBLOGS, REDES SOCIALES, WIKIS,WEB 2.0

HERRAMIENTAS COLABORATIVAS PARA LA ENSEÑANZA USANDO TECNOLOGÍAS WEB WEBLOGS, REDES SOCIALES, WIKIS,WEB 2.0

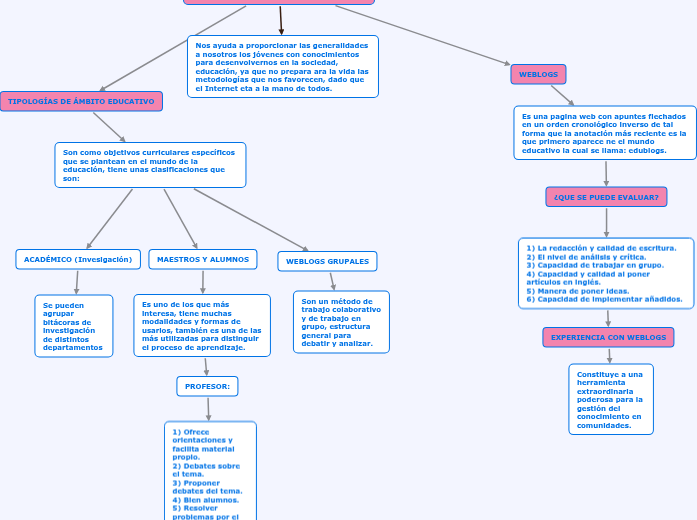
TIPOLOGÍAS DE ÁMBITO EDUCATIVO

Son como objetivos curriculares específicos que se plantean en el mundo de la educación, tiene unas clasificaciones que son:
ACADÉMICO (Invesigación)

Se pueden agrupar bitácoras de investigación de distintos departamentos

WEBLOGS GRUPALES

Son un método de trabajo colaborativo y de trabajo en grupo, estructura general para debatir y analizar.

MAESTROS Y ALUMNOS

Es uno de los que más interesa, tiene muchas modalidades y formas de usarlos, también es una de las más utilizadas para distinguir el proceso de aprendizaje.

PROFESOR:

1) Ofrece orientaciones y facilita material propio. 2) Debates sobre el tema. 3) Proponer debates del tema. 4) Bien alumnos. 5) Resolver problemas por el profesor. 6) Desarrollar trabajo.

WEBLOGS

Es una pagina web con apuntes flechados en un orden cronológico inverso de tal forma que la anotación más reciente es la que primero aparece ne el mundo educativo la cual se llama: edublogs.
¿QUE SE PUEDE EVALUAR?

1) La redacción y calidad de escritura. 2) El nivel de análisis y crítica. 3) Capacidad de trabajar en grupo. 4) Capacidad y calidad al poner artículos en inglés. 5) Manera de poner ideas. 6) Capacidad de implementar añadidos.

EXPERIENCIA CON WEBLOGS

Constituye a una herramienta extraordinaria poderosa para la gestión del conocimiento en comunidades.

Nos ayuda a proporcionar las generalidades a nosotros los jóvenes con conocimientos para desenvolvernos en la sociedad, educación, ya que no prepara ara la vida las metodologías que nos favorecen, dado que el Internet eta a la mano de todos.