Categories: All - herramientas - africa - primates - hominización

by Mariajose GONZALES SABARBURU 8 months ago

185

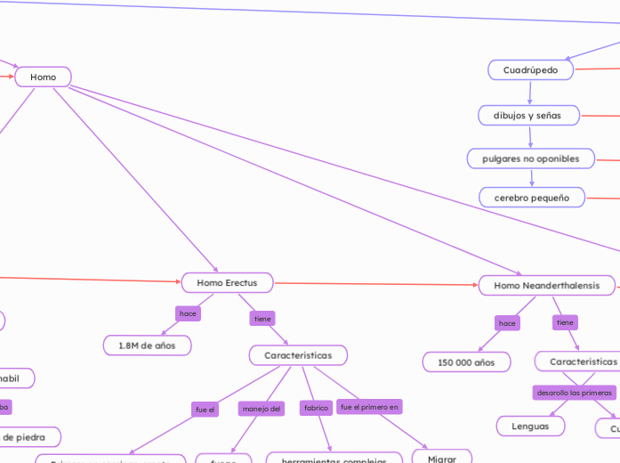
Hominización

Hominización

Hominización

Diferencias

Bípedo
Lenguaje

pulgares oponibles

un cerebro 3 veces mas grande

Cuadrúpedo
dibujos y señas

pulgares no oponibles

cerebro pequeño

Etapas

Ardipithecus

bosques

Primates

Primer homínido

4.4M de años
Homo
Homo Sapiens

caracteristicas

Desarollo

tecnologias

Civilizaciónes

Pensar

Nosotros

Homo Neanderthalensis

Culturas

Lenguas

150 000 años

Homo Habilis

Hombre habil

Herramientas de piedra

Miembro de genero Homo

2M de años

Homo Erectus

Caracteristicas

Migrar

herramientas complejas

fuego

Primero en caminar erecto

1.8M de años

Africa

Cuna del mundo