Categories: All - recomendaciones - criterios - fenómenos - antecedentes

by ariel sanchez 5 years ago

505

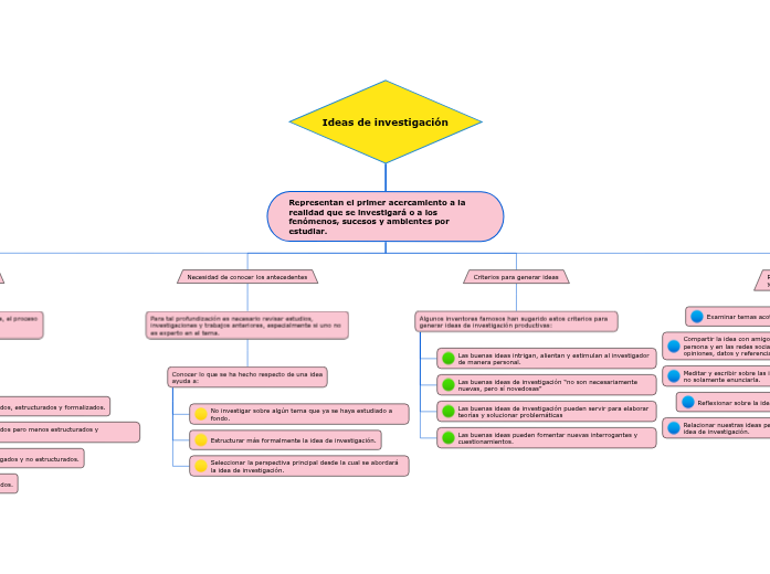
Ideas de investigación

Ideas de investigación

Ideas de investigación

Representan el primer acercamiento a la realidad que se investigará o a los fenómenos, sucesos y ambientes por estudiar.

Recomendaciones para desarrollar ideas y comenzar una investigación
Relacionar nuestras ideas personales y experiencias con la idea de investigación.
Reflexionar sobre la idea para enfocarse en algún aspecto.
Meditar y escribir sobre las implicaciones de estudiar la idea, no solamente enunciarla.
Compartir la idea con amigos y otras personas informadas (en persona y en las redes sociales en internet) para conocer opiniones, datos y referencias.
Examinar temas acotados, que no sean muy generales.
Criterios para generar ideas
Algunos inventores famosos han sugerido estos criterios para generar ideas de investigación productivas:

Las buenas ideas pueden fomentar nuevas interrogantes y cuestionamientos.

Las buenas ideas de investigación pueden servir para elaborar teorías y solucionar problemáticas

Las buenas ideas de investigación “no son necesariamente nuevas, pero sí novedosas”

Las buenas ideas intrigan, alientan y estimulan al investigador de manera personal.

Necesidad de conocer los antecedentes
Para tal profundización es necesario revisar estudios, investigaciones y trabajos anteriores, especialmente si uno no es experto en el tema.

Conocer lo que se ha hecho respecto de una idea ayuda a:

Seleccionar la perspectiva principal desde la cual se abordará la idea de investigación.

Estructurar más formalmente la idea de investigación.

No investigar sobre algún tema que ya se haya estudiado a fondo.

Investigación previa de los temas
Es evidente que, cuanto mejor se conozca un tema, el proceso de afinar la idea será más eficiente y rápido.

Podríamos decir que hay:

Temas no investigados.

Temas poco investigados y no estructurados.

Temas ya investigados pero menos estructurados y formalizados.

Temas ya investigados, estructurados y formalizados.