Categories: All - autonomia - superproteção - dependência - maturação

by Ana Delgado 1 year ago

478

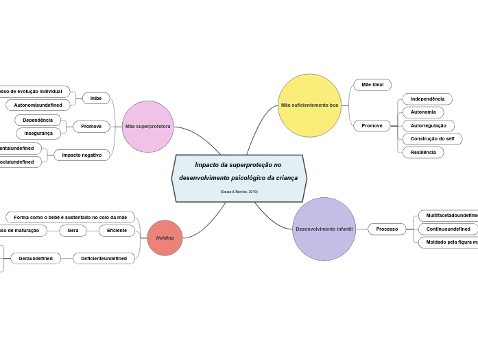
Impacto da superproteção no desenvolvimento psicológico da criança (Sousa & Benício, 2019)

Impacto da superproteção no desenvolvimento psicológico da criança (Sousa & Benício, 2019)

Impacto da superproteção no desenvolvimento psicológico da criança (Sousa & Benício, 2019)

Holding

Deficiente

Enfraquecimento do ego

Desconfiança

Eficiente
Gera

Aceleração no processo de maturação

Forma como o bebé é sustentado no colo da mãe

Mãe superprotetora

Impacto negativo
Vida social
Saúde mental
Insegurança
Dependência
Inibe
Processo de evolução individual

Desenvolvimento infantil

Processo
Moldado pela figura materna
Contínuo
Multifacetado

Mãe suficientemente boa

Promove
Resiliência
Construção do self
Autorregulação
Autonomia
Independência
Mãe ideal