Categories: All - enzimas - células - aminoácidos - proteínas

by kevin velilla 4 years ago

612

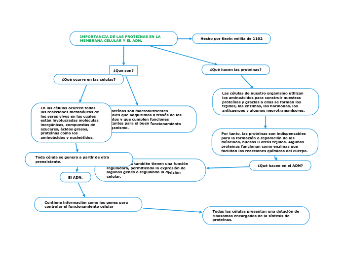
IMPORTANCIA DE LAS PROTEINAS EN LA MEMBRANA CELULAR Y EL ADN.

IMPORTANCIA DE LAS PROTEINAS EN LA MEMBRANA CELULAR Y EL ADN.

¿Qué ocurre en las células?

En las células ocurren todas las reacciones metabólicas de los seres vivos en las cuales están involucradas moléculas inorgánicas, compuestas de azucares, ácidos grasos, proteínas como los aminoácidos y nucleótidos.

Toda célula se genera a partir de otra preexistente.
El ADN.

Contiene información como los genes para controlar el funcionamiento celular

Todas las células presentan una dotación de ribosomas encargados de la síntesis de proteínas.

IMPORTANCIA DE LAS PROTEINAS EN LA MEMBRANA CELULAR Y EL ADN.

Hecho por Kevin velilla de 1102

¿Qué hacen las proteínas?

Las células de nuestro organismo utilizan los aminoácidos para construir nuestras proteínas y gracias a ellas se forman los tejidos, las enzimas, las hormonas, los anticuerpos y algunos neurotransmisores.
Por tanto, las proteínas son indispensables para la formación o reparación de los músculos, huesos u otros tejidos. Algunas proteínas funcionan como enzimas que facilitan las reacciones químicas del cuerpo.

¿Qué hacen en el ADN?

Las proteínas también tienen una función reguladora, permitiendo la expresión de algunos genes o regulando la división celular.

¿Que son?

Las proteínas son macronutrientes esenciales que adquirimos a través de los alimentos y que cumplen funciones importantes para el buen funcionamiento del organismo.