Categories: All - urbano - ciudad - participación - transformación

by pablo ceballos vargas 2 years ago

262

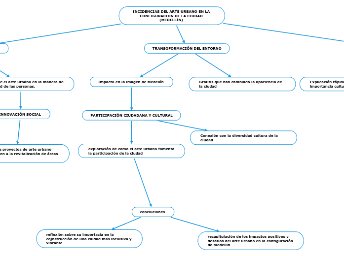
INCIDENCIAS DEL ARTE URBANO EN LA CONFIGURACIÓN DE LA CIUDAD (MEDELLÍN)

INCIDENCIAS DEL ARTE URBANO EN LA CONFIGURACIÓN DE LA CIUDAD (MEDELLÍN)

INCIDENCIAS DEL ARTE URBANO EN LA CONFIGURACIÓN DE LA CIUDAD (MEDELLÍN)

INTRODUCCIÓN

Medellín como caso de estudio
Explicación rápida del arte urbano y su importancia cultural.

TRANSOFORMACIÓN DEL ENTORNO

Grafitis que han cambiado la apariencia de la ciudad
Impacto en la imagen de Medellín
PARTICIPACIÓN CIUDADANA Y CULTURAL

exploración de como el arte urbano fomenta la participación de la ciudad

concluciones

recapitulación de los impactos positivos y desafios del arte urbano en la configuración de medellin

reflexión sobre su importacia en la cojnstrucción de una ciudad mas inclusiva y vibrante

Conexión con la diversidad cultura de la ciudad

ARTE URBANO Y ESPACIO PÚBLICO

como influye el arte urbano en la manera de ver la ciudad de las personas.
INNOVACIÓN SOCIAL

descripción de proyectos de arte urbano que contribuyen a la revitalización de áreas degradadas.

Como influye el arte urbano en el espacio público