Categories: All - enfermedades - peso - imc - dieta

by ARACELI ALFARO 4 years ago

269

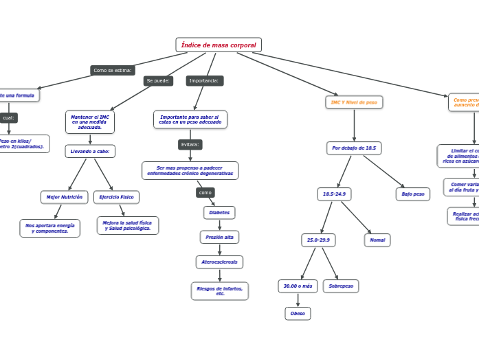
Índice de masa corporal

Índice de masa corporal

Índice de masa corporal

Como prevenir el aumento de peso

Limitar el consumo de alimentos que sean ricos en azúcares y grasas.
Comer varias veces al día fruta y verdura.

Realizar actividad física frecuente.

IMC Y Nivel de peso

Por debajo de 18.5
Bajo peso
18.5-24.9

Nomal

25.0-29.9

Sobrepeso

30.00 o más

Obeso

Importante para saber si estas en un peso adecuado

Ser mas propenso a padecer enfermedades crónico degenerativas
Diabetes

Presión alta

Ateroesclerosis

Riesgos de infartos, etc.

Mantener el IMC en una medida adecuada.

Llevando a cabo:
Ejercicio Fisico

Mejora la salud física y Salud psicológica.

Mejor Nutrición

Nos aportara energía y componentes.

Mediante una formula

IMC: Peso en kilos/ Altura en metro 2(cuadrados).